TCP/UDP详解

  • Post author:
  • Post category:其他


TCP和UDP区别

TCP靠谱 UDP不靠谱
面向连接 面向无连接
不丢包,不重复,按顺序到达 直接发,不问后果
面向字节流 面向数据包
拥堵控制 无拥塞控制
有状态服务 无状态服务
  1. tcp面向连接,udp面向无连接。在互通之前,面向连接的协议会先建立连接,tcp会三次握手,而udp不会。
  2. tcp提供可靠交付:通过tcp连接传输的数据,无差错,不丢失,不重复,并按序到达。而udp不保证不丢失,不保证按顺序到达。
  3. TCP面向字节流。udp基于数据包,一个一个地发,一个一个地收。
  4. TCP有拥塞控制,UDP没有。
  5. TCP有状态服务,精确地记录着发送了没有,接收了没有,发送到哪个了,应该接收哪个了,错一点都不行。udp则是无状态的。发出去就发出去了,不计后果。

UDP特点

  1. 简单:不需要维护数据结构,处理逻辑,包头字段简单直接发包即可。
  2. 不需要建立连接:它不会建立连接,虽然有端口号,但是监听在这个地方,谁都可以传给他数据,他也可以传给任何人数据,甚至可以同时传给多个人数据。
  3. 没有拥塞控制,应用让发就发,不问网络情况,拥塞程度,丢包程度,该怎么发还怎么发。

UDP三大使用场景

  1. 需要资源少,在网络情况比较好的内网,或者对于丢包不敏感的应用。
  2. 不需要一对一沟通,建立连接,而是可以广播的应用。
  3. 需要处理速度快,时延低,可以容忍少数丢包,但是要求即便网络拥塞,也毫不退缩,一往无前的时候。

头信息

UDP头

TCP头

UDP比较简单,主要说明一下TCP的包头信息:

  1. 源端口号和目标端口号是不可少的,这一点和 UDP 是一样的。如果没有这两个端口号。数据就不知道应该发给哪个应用。
  2. 接下来是包的序号。为什么要给包编号呢?当然是为了

    解决乱序的问题

    。不编好号怎么确认哪个应该先来,哪个应该后到呢。编号是为了解决乱序问题。
  3. 还应该有的就是确认序号。发出去的包应该有确认,要不然我怎么知道对方有没有收到呢?如果没有收到就应该重新发送,直到送达。这个可以

    解决不丢包的问题

  4. 接下来有一些状态位。例如

    SYN 是发起一个连接,ACK 是回复,RST 是重新连接,FIN 是结束连接

    等。TCP 是面向连接的,因而双方要维护连接的状态,这些带状态位的包的发送,会引起双方的状态变更。
  5. 还有一个重要的就是

    窗口大小

    。TCP 要做

    流量控制,

    通信双方各声明一个窗口,标识自己当前能够的处理能力,别发送的太快,撑死我,也别发的太慢,饿死我。既能适当提出自己的要求,又不强人所难。除了做流量控制以外,TCP 还会做拥塞控制,对于真正的通路堵车不堵车,它无能为力,唯一能做的就是控制自己,也即控制发送的速度。不能改变世界,就改变自己嘛。

TCP重点

  • 顺序问题 ,稳重不乱;(序号)
  • 丢包问题,承诺靠谱;(确认序号)
  • 连接维护,有始有终;(SYN,ACK,RST,FIN)
  • 流量控制,把握分寸;(窗口)
  • 拥塞控制,知进知退。(窗口)

TCP三次握手


请求 -> 应答 -> 应答之应答

  1. A:您好,我是 A。
  2. B:您好 A,我是 B。
  3. A:您好 B。

三次握手,主要保证自己的消息

有去有回

三次握手除了双方建立连接外,主要还是为了沟通一件事情,就是

TCP 包的序号的问题。


A 要告诉 B,我这面发起的包的序号起始是从哪个号开始的,B 同样也要告诉 A,B 发起的包的序号起始是从哪个号开始的。为什么序号不能都从 1 开始呢?因为这样往往会出现冲突。例如,A 连上 B 之后,发送了 1、2、3 三个包,但是发送 3 的时候,中间丢了,或者绕路了,于是重新发送,后来 A 掉线了,重新连上 B 后,序号又从 1 开始,然后发送 2,但是压根没想发送 3,但是上次绕路的那个 3 又回来了,发给了 B,B 自然认为,这就是下一个包,于是发生了错误。因而,每个连接都要有不同的序号。这个序号的起始序号是随着时间变化的,可以看成一个 32 位的计数器,每 4ms 加一,如果计算一下,如果到重复,需要 4 个多小时,那个绕路的包早就死翘翘了,因为我们都知道 IP 包头里面有个 TTL,也即生存时间。

握手状态机

双方终于建立了信任,建立了连接。前面也说过,为了维护这个连接,双方都要维护一个状态机,在连接建立的过程中,双方的状态变化时序图就像这样。

一开始,客户端和服务端都处于 CLOSED 状态。先是服务端主动监听某个端口,处于 LISTEN 状态。然后客户端主动发起连接 SYN,之后处于 SYN-SENT 状态。服务端收到发起的连接,返回 SYN,并且 ACK 客户端的 SYN,之后处于 SYN-RCVD 状态。客户端收到服务端发送的 SYN 和 ACK 之后,发送 ACK 的 ACK,之后处于 ESTABLISHED 状态,因为它一发一收成功了。服务端收到 ACK 的 ACK 之后,处于 ESTABLISHED 状态,因为它也一发一收了。

TCP 四次挥手

A:B 啊,我不想玩了。

B:哦,你不想玩了啊,我知道了。

这个时候,还只是 A 不想玩了,也即 A 不会再发送数据,但是 B 能不能在 ACK 的时候,直接关闭呢?当然不可以了,很有可能 A 是发完了最后的数据就准备不玩了,但是 B 还没做完自己的事情,还是可以发送数据的,所以称为半关闭的状态。

这个时候 A 可以选择不再接收数据了,也可以选择最后再接收一段数据,等待 B 也主动关闭。B:A 啊,好吧,我也不玩了,拜拜。A:好的,拜拜。这样整个连接就关闭了。但是这个过程有没有异常情况呢?当然有,上面是和平分手的场面。

A 开始说“不玩了”,B 说“知道了”,这个回合,是没什么问题的,因为在此之前,双方还处于合作的状态,如果 A 说“不玩了”,没有收到回复,则 A 会重新发送“不玩了”。但是这个回合结束之后,就有可能出现异常情况了,因为已经有一方率先撕破脸。一种情况是,A 说完“不玩了”之后,直接跑路,是会有问题的,因为 B 还没有发起结束,而如果 A 跑路,B 就算发起结束,也得不到回答,B 就不知道该怎么办了。另一种情况是,A 说完“不玩了”,B 直接跑路,也是有问题的,因为 A 不知道 B 是还有事情要处理,还是过一会儿会发送结束。

挥手状态机

断开的时候,我们可以看到,当 A 说“不玩了”,就进入 FIN_WAIT_1 的状态,B 收到“A 不玩”的消息后,发送知道了,就进入 CLOSE_WAIT 的状态。A 收到“B 说知道了”,就进入 FIN_WAIT_2 的状态,如果这个时候 B 直接跑路,则 A 将永远在这个状态。TCP 协议里面并没有对这个状态的处理,但是 Linux 有,可以调整 tcp_fin_timeout 这个参数,设置一个超时时间。

如果 B 没有跑路,发送了“B 也不玩了”的请求到达 A 时,A 发送“知道 B 也不玩了”的 ACK 后,从 FIN_WAIT_2 状态结束,按说 A 可以跑路了,但是最后的这个 ACK 万一 B 收不到呢?则 B 会重新发一个“B 不玩了”,这个时候 A 已经跑路了的话,B 就再也收不到 ACK 了,因而 TCP 协议要求 A 最后等待一段时间

TIME_WAIT,这个时间要足够长,长到如果 B 没收到 ACK 的话,“B 说不玩了”会重发的,A 会重新发一个 ACK 并且足够时间到达 B。

A 直接跑路还有一个问题是,A 的端口就直接空出来了,但是 B 不知道,B 原来发过的很多包很可能还在路上,如果 A 的端口被一个新的应用占用了,这个新的应用会收到上个连接中 B 发过来的包,

虽然序列号是重新生成的,但是这里要上一个双保险,防止产生混乱,因而也需要等足够长的时间,等到原来 B 发送的所有的包都死翘翘,再空出端口来。

等待的时间设为 2MSL,MSL 是 Maximum Segment Lifetime,报文最大生存时间,它是任何报文在网络上存在的最长时间,超过这个时间报文将被丢弃。因为 TCP 报文基于是 IP 协议的,而 IP 头中有一个 TTL 域,是 IP 数据报可以经过的最大路由数,每经过一个处理他的路由器此值就减 1,当此值为 0 则数据报将被丢弃,同时发送 ICMP 报文通知源主机。协议规定 MSL 为 2 分钟,实际应用中常用的是 30 秒,1 分钟和 2 分钟等。

还有一个异常情况就是,B 超过了 2MSL 的时间,依然没有收到它发的 FIN 的 ACK,怎么办呢?按照 TCP 的原理,B 当然还会重发 FIN,这个时候 A 再收到这个包之后,A 就表示,我已经在这里等了这么长时间了,已经仁至义尽了,之后的我就都不认了,于是就直接发送 RST,B 就知道 A 早就跑了。

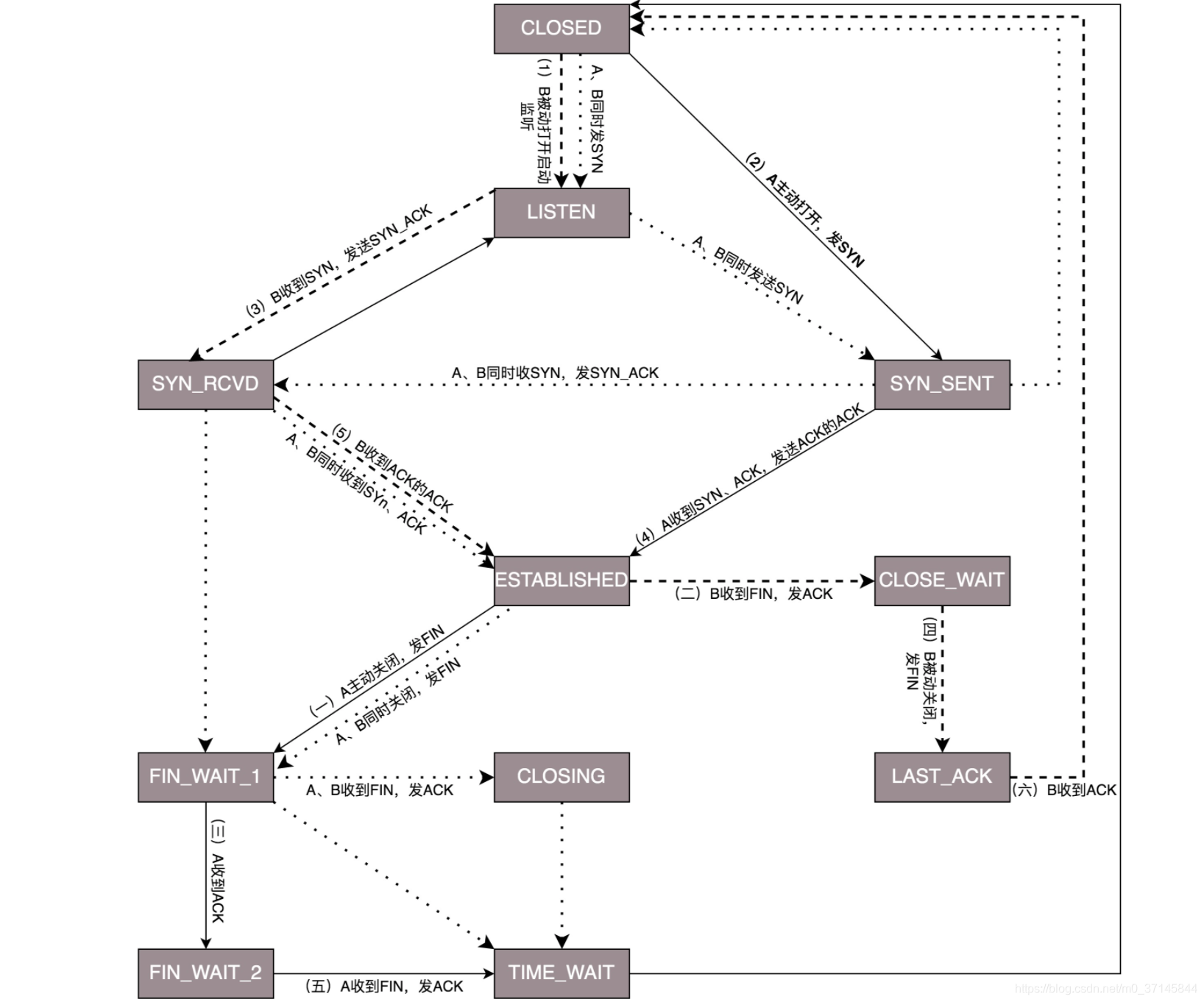
TCP 状态机

比较复杂,可以看上面两幅状态机图

在这个图中,加黑加粗的部分,是上面说到的主要流程,其中阿拉伯数字的序号,是连接过程中的顺序,而大写中文数字的序号,是连接断开过程中的顺序。加粗的实线是客户端 A 的状态变迁,加粗的虚线是服务端 B 的状态变迁。

TCP总结

  • TCP 包头很复杂,但是主要关注五个问题,顺序问题,丢包问题,连接维护,流量控制,拥塞控制;
  • 连接的建立是经过三次握手,断开的时候四次挥手,一定要掌握的我画的那个状态图。

TCP如何做到靠谱的详细实现

具体如何解决:


顺序问题、丢包问题、连接维护问题,流量控制问题,拥塞问题

详细处理机制请参考:

https://time.geekbang.org/column/article/9141



版权声明:本文为m0_37145844原创文章,遵循 CC 4.0 BY-SA 版权协议,转载请附上原文出处链接和本声明。