ThreadPoolExecutor线程池

  • Post author:
  • Post category:其他


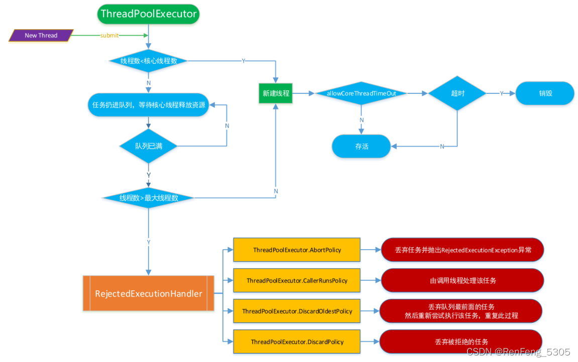
jdk内置提供了几个线程池,但使用较为方便的ThreadPoolExecutor线程池其实是Spring提供的,包括@Async注解。其运行方式如下:

常见配置项:

corePoolSize:核心线程数,线程池最低的线程数

maximumPoolSize:允许的最大的线程数

keepAliveTime:当前线程数超过corePoolSize的时候,空闲线程保留的时间

unit: keepAliveTime线程保留的时间的单位

workQueue: 任务队列

threadFactory: 线程的构造工厂

handler: 线程池饱和时候的拒绝策略

拒绝策略:

名称 描述
ThreadPoolExecutor.AbortPolicy 直接抛出异常,阻止系统正常运行。
ThreadPoolExecutor.CallerRunsPolicy 只要线程池未关闭,该策略直接在调用者线程中,运行当前被丢弃的任务。显然这样做不会真的丢弃任务,但是,任务提交线程的性能极有可能会急剧下降。
ThreadPoolExecutor.DiscardOldestPolicy 丢弃最老的一个请求,也就是即将被执行的一个任务,并尝试再次提交当前任务。
ThreadPoolExecutor.DiscardPolicy 该策略默默地丢弃无法处理的任务,不予任何处理。如果允许任务丢失,这是最好的一种方案。

配置线程池:

@Configuration
@EnableAsync
public class ThreadPoolConfig {
    @Bean
    public TaskExecutor taskExecutor() {
        ThreadPoolTaskExecutor executor = new ThreadPoolTaskExecutor();
        // 设置核心线程数
        executor.setCorePoolSize(5);
        // 设置最大线程数
        executor.setMaxPoolSize(10);
        // 设置队列容量
        executor.setQueueCapacity(20);
        // 设置线程活跃时间(秒)
        executor.setKeepAliveSeconds(60);
        // 设置默认线程名称
        executor.setThreadNamePrefix("buildStaticHtml-");
        // 设置拒绝策略
        executor.setRejectedExecutionHandler(new ThreadPoolExecutor.CallerRunsPolicy());
        // 等待所有任务结束后再关闭线程池
        executor.setWaitForTasksToCompleteOnShutdown(true);
        return executor;
    }
}

使用@EnableAsync开启异步后,只需要在需要异步执行的方法上使用@Async注解,调用时会自动将任务交给线程池管理。



版权声明:本文为RenFeng_5305原创文章,遵循 CC 4.0 BY-SA 版权协议,转载请附上原文出处链接和本声明。