引言
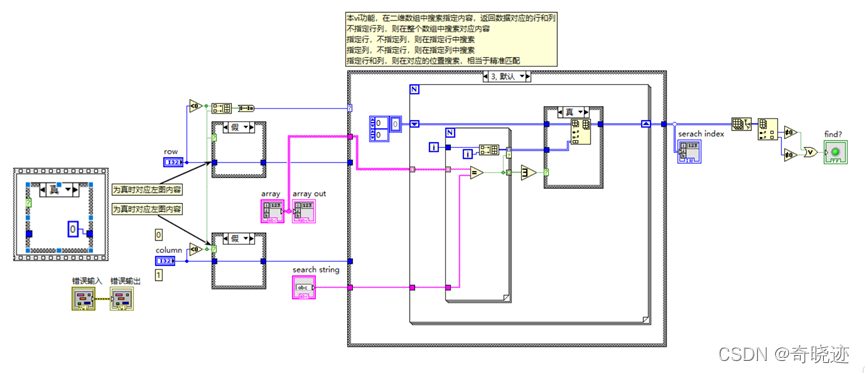
实际中,经常需要用到对数组的操作,特别是一维数组、二维数组操作,labview中提供了搜索一维数组函数,但是没有提供搜索二维数组。本文章主要实现对字符串二维数组的搜索并返回指定内容。
需求如下:
test.vi
前面板
程序框图
二位数组搜索.vi
前面板
程序框图



返回二维数组列or行数据.vi
前面板
程序框图

测试结果

说明:源程序已经上传至https://download.csdn.net/download/miracleis/85788768
版权声明:本文为miracleis原创文章,遵循 CC 4.0 BY-SA 版权协议,转载请附上原文出处链接和本声明。