第五章 循环结构程序设计总结

  • Post author:
  • Post category:其他


举个此章的代码例子:

假设今年我过的人口总数为13亿,若按每年2%增长,计算从现在开始10年内每年人口第数量:

文字描述:1、定义两个整数n,year和两个小数number,rate,且n=13,rate=0.02。

2、使用for循环语句,输入循环条件与公式。

3、判断循环条件来进行是否循环。

4、结束循环时则输出year与number循环结束后的值。

流程图:

编写代码,计算1-1/4+1/7-1/10+…的和,知到某一项的绝对值小于10^(-6)为止。

文字描述:1、定义四个小数类型的变量:sum,item,flag,denominator。

2、使用while 循环语句,输入循环条件与公式。

3、判断循环条件来进行是否循环。

4、结束循环时输出sum的值。

注意:while语句是3种循环语句之一,while后括号中的表达式称为循环条件,循环开始时,一定要保证循环条件为真。

流程图:


使用for语句实现循环结构

1、for语句的基本用法

for语句的一般形式为:


for(表达式1;表达式2;表达式3)


循环语句;

for语句的执行过程如下:

1、实现计算表达式1.

2、判断表达式2,若其值为真(非0),则执行循环体,然后执行第3步;若其值为假(0)转到第5步执行。

3、计算表达式3。

4、返回第2步进行执行。

5、循环结束,继续执行for语句的下一条语句。

注意:表达式1只是在进入循环之前计算一次。表达式2、表达式语句和表达式3将重复执行。

for语句可以应用于计数型循环,格式如下


for(循环变量赋初值;循环条件;循环变量增量)


循环体语句;

说明:循环变量赋初值是一个赋值语句,用于循环变量赋初值;循环条件是一个关系表达式,决定何时终止循环(即确定循环的终值);循环变量增量决定循环变量在完成一次循环后如何变化。三部分之间以“;”隔开。

例:输入一个正整数n,求1到n之间所有数的和。

流程图:

输入一个正整数n,求n!:

代码图

文字描述:1、定义一个小数变量factorial与两个整型变量i,n;

2、输入一个数赋值给n;

3、使用for循环语句,输入循环条件与表达式;

4、判断是否复合循环条件,是则循环,不是则输出;

5、结束循环是输出n与factorial的值。

流程图:

2.for语句的一般形式中省略表达式1

格式如下:


for(;表达式;2表达式3)


循环体语句:

注意,不能省略第一个”;”.

3、for语言的一般形式中省略表达式2

格式如下:


for(表达式1;;表达式3)


循环体语句;

省略表达式2时,表示不对循环进行控制,如果这时没有其他处理,会形成死循环。应避免这样使用for结构。

4、for语句的一般形式中省略表达式3

格式如下:


for(表达式1;表达式2;)


循环体语句;

省略表达式3时,可以在循环体语句中加入修改循环变量的值的语句。

5、for语句的一般形式中表达式1和表达式3也可以是逗号表达式

例表达式sum=0,i=1(表达式1)为逗号表达式。

6、for语句的一般形式中表达式2的值只要非0,就执行循环体

例表达式(ch=getchar())(表达式2);

7、for语句的一般形式中循环体语句可以省略

可以把循环体语句放在表达式2和表达式3之间,中间加个逗号。、


for 循环使用示例

编写程序,输入一个整数n,计算1-1/4+1/7-1/10

+……的前n项之和。

代码图:

文字描述:1、定义四个整型变量n,i,denominator,flag和两个小数变量sum,item;

2、输入一个数赋值给n

3、输入赋值语句,在使用for循环语句,输入表达式;

4、判断是否符合循环条件;

5、若不符合循环条件,则结束循环,输出sum的值。

流程图:

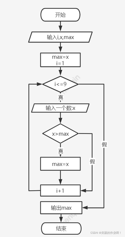
编写程序,输入10个数,输出其中的最大数。

代码图:

文字描述:1、定义一个整型变量n和两个单精度小数类型x,max;

2、输入第一个数给x;

3、使用for循环语句,输入表达式与循环条件;

4、在for循环语句中加上if循环语句,输入循环条件与表达式;

5、结束for循环后输出max的值。

流程图:

如果不把第一个数赋给max,则程序可修改如下:

文字描述:

1、定义一个整型变量n和两个单精度小数类型x,max;

2、输入第一个数给x;

3、使用for循环语句,输入表达式与循环条件;

4、在for循环语句中加上if循环语句,输入循环条件与表达式;

5、结束for循环后输出max的值。

流程图:

编写程序,输出所有水仙花数:

代码图:

文字描述:1、定义四个整型变量number,a,b,c.

2、使用for循环,再在foe循环中输入if循环输入循环条件和表达式;

3、判断是否循环,是则继续循环,不是则退出循环。

4、输出所得结果。

流程图:

编写程序,由键盘输入一个正整数,判断该数知否为完整。

代码图:

文字描述:1、定义三个整型变量,输入number,sum,i.

2、输入一个正整数赋值给number。

3、sum=0。

4、使用for语句输入循环条件与表达式;

5、在for语句下面在使用if语句,进行判断。

6、输出结果。

流程图:

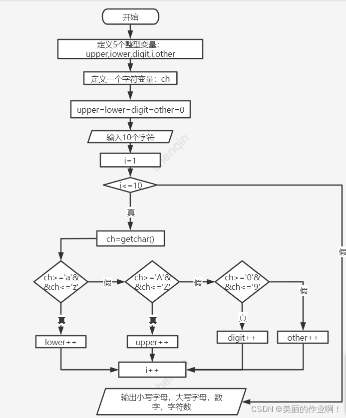
统计由键盘中输入的若干个字符中,大写英文字母,小写英文字母、数字字符和其他字符的个数。

代码:

文字描述:1、定义5个整型变量和一个字符型变量;

2、输入10个字符;

3、使用for语句,在for语句中嵌套if语句。输入表达式与循环条件;

4、结束循环时输出小写字母个数,大写字母个数,数字个数,其它字符个数。

流程图:

任意输入一行小写字母,将它们装换成大写字母后输出。

代码:

文字描述:1、定义一个整型变量i与一个字符型变量ch;

2、使用for循环,输入表达式与循环条件;

3、判断是否符合循环条件;

4、输出ch的值。

流程图:

上述代码若减去表达式1和表达式3;

代码图为:

文字描述:

1、定义一个整型变量i与一个字符型变量ch;

2、使用for循环,输入表达式与循环条件;

3、判断是否符合循环条件;

4、输出ch的值。

流程图

由键盘输入3个数字,将其组合成应该整型数并输出。

代码图:

文字描述:

1、定义两个个整型变量i和n与一个字符型变量ch;

2、输入3个数字:

3、使用for循环,输入表达式与循环条件;

4、判断是否符合循环条件;

5、输出ch的值。

流程图:

编写程序,由键盘输入一个正整数,判断其是否为素数。

代码图:

文字描述:

1、定义三个整型变量i,flag,number;

2、输入一个正整数:

3、使用for循环,,在for循环在嵌套if循环并输入表达式与循环条件;

4、判断是否符合循环条件;

5、输出ch的值。

流程图:


使用while语句实现循环结构;

while 语句在使用时,总是先要判断一个条件,使用可以用while语句实现“当型”循环。while语句的一般形式如下:


while(表达式)


循环体;

while语句的执行步骤:

1、计算表达式的值,若表达式的值为“真”,则执行第二步,若表达式的值为“假”,则转到第二步:

2、执行循环体语句;

3、放回第一步;

4、结束循环,输出while语句的下一条语句。

whlie循环使用示例:

求1到100的累加和:

代码图:

文字描述:1、定义两个整型变量sum,i;

2、把1赋值给i,0赋值给sum;

3、使用while循环语句,输入循环条件与表达式;

4、结束while循环后输出结果。

流程图:

输入一个正整数n,计算n!;

代码图:

文字描述:

1、定义1个整型变量i与一个长整型变量n,fact;

2、把2赋值给i,赋值给fact;

3、输入一个数给n;

4、使用while循环语句,输入循环条件与表达式;

5、结束while循环后输出结果。

流程图:

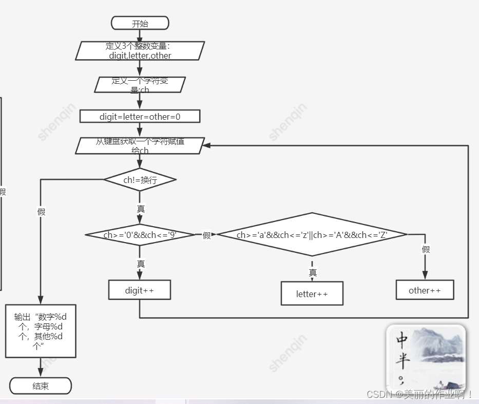
由键盘输入一串字符,方便统计输入字符中数字字符、字母字符及其他字符的个数。

代码图:

文字描述:

1、定义3个整型变量digit,letter,other和一个字符型变量ch;

2、digit=letter=other=0;

3、输入一串字符:

4、使用while循环语句,输入循环条件与表达式;

5、在while循环语句周年嵌套if语句,输入循环条件与表达式;

5、结束while循环后输出结果。

流程图:


使用 do——while 语句实现循环结构

do——while语句的基本用法

do——while语句在使用时,首先执行循环体语句,然后再判断条件。

do——while语句的一般形式如下;


do


循环体


while(表达式);

文字描述:第一步:执行循环体语句:

第二步:计算表达式的值,若表达式的值为“真”(非0),返回第一步;若表达式的值为假(0),则执行第三步;

第三步:结束循环,执行d0——while语句的下一条语句。

do——while循环使用示例:

代码图:

文字描述:

1、定义两个整型变量sum,i;

2、把1赋值给i,0赋值给sum;

3、使用do——流程婷婷while循环语句,输入循环条件与表达式;

4、结束while循环后输出结果。

流程图:

求两个自然数的最大公约数与最小公倍数:

代码图:

文字描述:

1、定义五个整型变量a,b,r,n,m;

2、输入两个数,分别赋值给a和b,且m=a,n=b;

3、使用do——while循环语句,输入循环条件与表达式;

4、结束while循环后输出结果。

流程图:


改变循环结构的跳转语句


break语句

当break语句用于循环语句中时,可使程序终止循环而转去执行循环语句的后续语句。通常break语句总是和if语句一起配合使用,即满足条件是便跳出循环。

代码图:

文字描述:

1、定义一个整型变量i;

2、把15赋值给1;

3、使用if循环语句,,在if循环中在嵌套if循环输入循环条件与表达式;

4、结束while循环后输出结果。

流程图:

编写程序,有键盘输入一个正整数,判断其是否为素数:

代码图:

文字描述:

1、定义三个整型变量n.m.i;

2、输入一个正整数赋值给n;

3、使用for循环语句并在里面嵌套if循环,输入循环条件与表达式;

4、结束while循环后输出结果。

流程图:

从键盘输入一批学生成绩,计算平均分,并统计不及格的个数;

代码图:

文字描述:

1、定义两个整型变量num,i和两个小数型变量score,total,total=0;

2、输入分数,赋值给score;

3、使用while循环语句并在其中嵌套if循环语句,输入循环条件与表达式;

4、结束while循环后输出结果。

流程图:

continue语句;

continue语句的作用是跳过循环中continue后面的语句,且只能用于循环语句中,常与if语句一起使用。

把1到100之间能用7整除的数,以每行5个的形式在屏幕上输出。

代码图:

文字描述:

1、定义两个整型变量i,n;

2、使用for循环语句且在其中嵌套if语句,输入循环条件与表达式;

3、结束while循环后输出结果。

流程图:

分析下面语句的循环结果:

代码图:

文字描述:

1、定义两个整型变量n,s;

2、把1赋值给n;

3、使用while循环语句并在其中嵌套if语句,输入循环条件与表达式;

4、结束while循环后输出结果。

流程图:


goto语句;


goto 语句标号;

语句标号是一个有效的标识符,使用时在语句的后面跟一个“:”出现在函数中某语句的前面。程序执行到goto语句时,会控制跳转到该语句标号处,达到控制循环的目的。

使用goto语句计算1到100的和

代码图:

文字描述:

1、定义两个整型变量sum,i;

2、把1赋值给i,0赋值给sum;

3、使用if语句且在if语句前加上语句标号,输入循环条件与表达式;

4、结束while循环后输出结果。

流程图:


循环嵌套

文字描述:1、定义两个整数变量i,j和两个小数变量factouial,s

2、使用for循环,输入表达式与循环条件;

3、判断是否符合循环条件;

4、输出循环

文字描述:1、定义三个整数变量i,j,m

2、使用for循环,输入表达式与循环条件;

3、判断是否符合循环条件;

4、输出循环

文字描述:1、定义两个整数变量i,j

2、使用for循环,再在for循环中嵌套for循环,输入表达式与循环条件;

3、判断是否符合循环条件;

4、输出循环

文字描述:1、定义四个整数变量i,n,k,count

2、使用for循环,,再在for循环中嵌套if循环,输入表达式与循环条件;

3、判断是否符合循环条件;

4、输出循环

将10到20之间的正整数分解质因数

文字描述:1、定义三个整数变量i,n,m

2、使用for循环,再在for循环中嵌套if循环,输入表达式与循环条件;

3、判断是否符合循环条件;

4、输出循环。

文字描述:1、定义三个整数变量i,nm

2、使用for循环,输入表达式与循环条件;

3、判断是否符合循环条件;

4、输出循环

典型算法举例

递推法:

文字描述:

1、定义3个整型变量

2、使用赋值表达式

3、使用do——while循环语句,输入表达式与循环条件

4、输出结果

文字描述;1、定义四个小数型变量

2、使用do——while循环语句,输入表达式与循环条件

3、判断循环条件

4、输出结果。

文字描述:

1、定义四个整数型变量

2、使用for循环,并在for循环中在嵌套for循环

3、输入循环条件与表达式

4、判断是否循环;

5、输出结果

、定义四个整数型变量

2、使用for循环,并在for循环中在嵌套for循环

3、输入循环条件与表达式

4、判断是否循环;

5、输出结果

循环程序设计示例:

文字描述:

、定义两个整数型变量

2、使用for循环,并在for循环中在嵌套for循环

3、输入循环条件与表达式

4、判断是否循环;

5、输出结果

文字描述:

、定义四个整数型变量

2、使用while循环语句,并在while循环中在嵌套if语句

3、输入循环条件与表达式

4、判断是否循环;

5、输出结果

、定义四个整数型变量

2、使用for循环,并在for循环中在嵌套If语句

3、输入循环条件与表达式

4、判断是否循环;

5、输出结果



版权声明:本文为m0_61961982原创文章,遵循 CC 4.0 BY-SA 版权协议,转载请附上原文出处链接和本声明。