Kubernetes CKA认证运维工程师笔记-Kubernetes部署一套完整的K8S高可用集群(二进制-V1.20)
-
一、前置知识点
-
二、部署Etcd集群
-
三、安装Docker
-
四、部署Master Node
-
五、部署Worker Node
-
六、部署Dashboard和CoreDNS
-
七、扩容多Master(高可用架构)
一、前置知识点
1.1 生产环境部署K8s集群的两种方式
-
kubeadm
Kubeadm是一个K8s部署工具,提供kubeadm init和kubeadm join,用于快速部署Kubernetes集群。 -
二进制包
从github下载发行版的二进制包,手动部署每个组件,组成Kubernetes集群。
小结:Kubeadm降低部署门槛,但屏蔽了很多细节,遇到问题很难排查。如果想更容易可控,推荐使用二进制包部署Kubernetes集群,虽然手动部署麻烦点,期间可以学习很多工作原理,也利于后期维护。
1.2 准备环境
服务器要求:
- 建议最小硬件配置:2核CPU、2G内存、30G硬盘
- 服务器最好可以访问外网,会有从网上拉取镜像需求,如果服务器不能上网,
需要提前下载对应镜像并导入节点
软件环境:
| 软件 | 版本 |
|---|---|
| 操作系统 | CentOS7.x_x64 (mini) |
| 容器引擎 | Docker CE 19 |
| Kubernetes | Kubernetes v1.20 |
服务器整体规划:
| 角色 | IP | 组件 |
|---|---|---|
| k8s-master1 | 192.168.31.71 | kube-apiserver,kube-controller-manager,kube-scheduler,kubelet,kube-proxy,docker,etcd,nginx,keepalived |
| k8s-master2 | 192.168.31.74 | kube-apiserver,kube-controller-manager,kube-scheduler,kubelet,kube-proxy,docker,nginx,keepalived |
| k8s-node1 | 192.168.31.72 | kubelet,kube-proxy,docker,etcd |
| k8s-node2 | 192.168.31.73 | kubelet,kube-proxy,docker,etcd |
| 负载均衡器IP 192.168.31.88 (VIP) |
须知:考虑到有些朋友电脑配置较低,一次性开四台机器会跑不动,所以搭建这套K8s高可用集群分两部分实施,先部署一套单Master架构(3台),再扩容为多Master架构(4台或6台),顺便再熟悉下Master扩容流程。
单Master架构图:

单Master服务器规划:
| 角色 | IP | 组件 |
|---|---|---|
| k8s-master | 192.168.31.71 | kube-apiserver,kube-controller-manager,kube-scheduler,etcd |
| k8s-node1 | 192.168.31.72 | kubelet,kube-proxy,docker,etcd |
| k8s-node2 | 192.168.31.73 | kubelet,kube-proxy,docker,etcd |
1.3 操作系统初始化配置
# 关闭防火墙
systemctl stop firewalld
systemctl disable firewalld
# 关闭selinux
sed -i 's/enforcing/disabled/' /etc/selinux/config # 永久
setenforce 0 # 临时
# 关闭swap
swapoff -a # 临时
sed -ri 's/.*swap.*/#&/' /etc/fstab # 永久
# 根据规划设置主机名
hostnamectl set-hostname <hostname>
# 在master添加hosts
cat >> /etc/hosts << EOF
192.168.31.71 k8s-master1
192.168.31.72 k8s-node1
192.168.31.73 k8s-node2
EOF
# 将桥接的IPv4流量传递到iptables的链
cat > /etc/sysctl.d/k8s.conf << EOF
net.bridge.bridge-nf-call-ip6tables = 1
net.bridge.bridge-nf-call-iptables = 1
EOF
sysctl --system # 生效
# 时间同步
yum install ntpdate -y
ntpdate time.windows.com
二、部署Etcd集群
Etcd 是一个分布式键值存储系统,Kubernetes使用Etcd进行数据存储,所以先准备一个Etcd数据库,为解决Etcd单点故障,应采用集群方式部署,这里使用3台组建集群,可容忍1台机器故障,当然,你也可以使用5台组建集群,可容忍2台机器故障。
| 节点名称 | IP |
|---|---|
| etcd-1 | 192.168.31.71 |
| etcd-2 | 192.168.31.72 |
| etcd-3 | 192.168.31.73 |
注:为了节省机器,这里与K8s节点机器复用。也可以独立于k8s集群之外部署,只要apiserver能连接到就行。
2.1 准备cfssl证书生成工具
cfssl是一个开源的证书管理工具,使用json文件生成证书,相比openssl更方便使用。
找任意一台服务器操作,这里用Master节点。
wget https://pkg.cfssl.org/R1.2/cfssl_linux-amd64
wget https://pkg.cfssl.org/R1.2/cfssljson_linux-amd64
wget https://pkg.cfssl.org/R1.2/cfssl-certinfo_linux-amd64
chmod +x cfssl_linux-amd64 cfssljson_linux-amd64 cfssl-certinfo_linux-amd64
mv cfssl_linux-amd64 /usr/local/bin/cfssl
mv cfssljson_linux-amd64 /usr/local/bin/cfssljson
mv cfssl-certinfo_linux-amd64 /usr/bin/cfssl-certinfo
2.2 生成Etcd证书
2.2.1 自签证书颁发机构(CA)
创建工作目录:
mkdir -p ~/TLS/{etcd,k8s}
cd ~/TLS/etcd
自签CA:
cat > ca-config.json << EOF
{
"signing": {
"default": {
"expiry": "87600h"
},
"profiles": {
"www": {
"expiry": "87600h",
"usages": [
"signing",
"key encipherment",
"server auth",
"client auth"
]
}
}
}
}
EOF
cat > ca-csr.json << EOF
{
"CN": "etcd CA",
"key": {
"algo": "rsa",
"size": 2048
},
"names": [
{
"C": "CN",
"L": "Beijing",
"ST": "Beijing"
}
]
}
EOF
生成证书:
cfssl gencert -initca ca-csr.json | cfssljson -bare ca -
会生成ca.pem和ca-key.pem文件。
2.2.2 使用自签CA签发Etcd HTTPS证书
创建证书申请文件:
cat > server-csr.json << EOF
{
"CN": "etcd",
"hosts": [
"192.168.31.71",
"192.168.31.72",
"192.168.31.73"
],
"key": {
"algo": "rsa",
"size": 2048
},
"names": [
{
"C": "CN",
"L": "BeiJing",
"ST": "BeiJing"
}
]
}
EOF
注:上述文件hosts字段中IP为所有etcd节点的集群内部通信IP,一个都不能少!为了方便后期扩容可以多写几个预留的IP。
生成证书:
cfssl gencert -ca=ca.pem -ca-key=ca-key.pem -config=ca-config.json -profile=www server-csr.json | cfssljson -bare server
会生成server.pem和server-key.pem文件。
2.3 从Github下载二进制文件
下载地址:https://github.com/etcd-io/etcd/releases/download/v3.4.9/etcd-v3.4.9-linux-amd64.tar.gz
2.4 部署Etcd集群
以下在节点1上操作,为简化操作,待会将节点1生成的所有文件拷贝到节点2和节点3.
2.4.1 创建工作目录并解压二进制包
mkdir /opt/etcd/{bin,cfg,ssl} -p
tar zxvf etcd-v3.4.9-linux-amd64.tar.gz
mv etcd-v3.4.9-linux-amd64/{etcd,etcdctl} /opt/etcd/bin/
2.4.2 创建etcd配置文件
cat > /opt/etcd/cfg/etcd.conf << EOF
#[Member]
ETCD_NAME="etcd-1"
ETCD_DATA_DIR="/var/lib/etcd/default.etcd"
ETCD_LISTEN_PEER_URLS="https://192.168.31.71:2380"
ETCD_LISTEN_CLIENT_URLS="https://192.168.31.71:2379"
#[Clustering]
ETCD_INITIAL_ADVERTISE_PEER_URLS="https://192.168.31.71:2380"
ETCD_ADVERTISE_CLIENT_URLS="https://192.168.31.71:2379"
ETCD_INITIAL_CLUSTER="etcd-1=https://192.168.31.71:2380,etcd-2=https://192.168.31.72:2380,etcd-3=https://192.168.31.73:2380"
ETCD_INITIAL_CLUSTER_TOKEN="etcd-cluster"
ETCD_INITIAL_CLUSTER_STATE="new"
EOF
• ETCD_NAME:节点名称,集群中唯一
• ETCD_DATA_DIR:数据目录
• ETCD_LISTEN_PEER_URLS:集群通信监听地址
• ETCD_LISTEN_CLIENT_URLS:客户端访问监听地址
• ETCD_INITIAL_ADVERTISE_PEERURLS:集群通告地址
• ETCD_ADVERTISE_CLIENT_URLS:客户端通告地址
• ETCD_INITIAL_CLUSTER:集群节点地址
• ETCD_INITIALCLUSTER_TOKEN:集群Token
• ETCD_INITIALCLUSTER_STATE:加入集群的当前状态,new是新集群,existing表示加入已有集群
2.4.3 systemd管理etcd
cat > /usr/lib/systemd/system/etcd.service << EOF
[Unit]
Description=Etcd Server
After=network.target
After=network-online.target
Wants=network-online.target
[Service]
Type=notify
EnvironmentFile=/opt/etcd/cfg/etcd.conf
ExecStart=/opt/etcd/bin/etcd \
--cert-file=/opt/etcd/ssl/server.pem \
--key-file=/opt/etcd/ssl/server-key.pem \
--peer-cert-file=/opt/etcd/ssl/server.pem \
--peer-key-file=/opt/etcd/ssl/server-key.pem \
--trusted-ca-file=/opt/etcd/ssl/ca.pem \
--peer-trusted-ca-file=/opt/etcd/ssl/ca.pem \
--logger=zap
Restart=on-failure
LimitNOFILE=65536
[Install]
WantedBy=multi-user.target
EOF
2.4.4 拷贝刚才生成的证书
把刚才生成的证书拷贝到配置文件中的路径:
cp ~/TLS/etcd/ca*pem ~/TLS/etcd/server*pem /opt/etcd/ssl/
2.4.5 启动并设置开机启动
systemctl daemon-reload
systemctl start etcd
systemctl enable etcd
2.4.6 将上面节点1所有生成的文件拷贝到节点2和节点3
scp -r /opt/etcd/ root@192.168.31.72:/opt/
scp /usr/lib/systemd/system/etcd.service root@192.168.31.72:/usr/lib/systemd/system/
scp -r /opt/etcd/ root@192.168.31.73:/opt/
scp /usr/lib/systemd/system/etcd.service root@192.168.31.73:/usr/lib/systemd/system/
然后在节点2和节点3分别修改etcd.conf配置文件中的节点名称和当前服务器IP:
vi /opt/etcd/cfg/etcd.conf
#[Member]
ETCD_NAME="etcd-1" # 修改此处,节点2改为etcd-2,节点3改为etcd-3
ETCD_DATA_DIR="/var/lib/etcd/default.etcd"
ETCD_LISTEN_PEER_URLS="https://192.168.31.71:2380" # 修改此处为当前服务器IP
ETCD_LISTEN_CLIENT_URLS="https://192.168.31.71:2379" # 修改此处为当前服务器IP
#[Clustering]
ETCD_INITIAL_ADVERTISE_PEER_URLS="https://192.168.31.71:2380" # 修改此处为当前服务器IP
ETCD_ADVERTISE_CLIENT_URLS="https://192.168.31.71:2379" # 修改此处为当前服务器IP
ETCD_INITIAL_CLUSTER="etcd-1=https://192.168.31.71:2380,etcd-2=https://192.168.31.72:2380,etcd-3=https://192.168.31.73:2380"
ETCD_INITIAL_CLUSTER_TOKEN="etcd-cluster"
ETCD_INITIAL_CLUSTER_STATE="new"
最后启动etcd并设置开机启动,同上。
2.4.7 查看集群状态
ETCDCTL_API=3 /opt/etcd/bin/etcdctl --cacert=/opt/etcd/ssl/ca.pem --cert=/opt/etcd/ssl/server.pem --key=/opt/etcd/ssl/server-key.pem --endpoints="https://192.168.31.71:2379,https://192.168.31.72:2379,https://192.168.31.73:2379" endpoint health --write-out=table
+----------------------------+--------+-------------+-------+
| ENDPOINT | HEALTH | TOOK | ERROR |
+----------------------------+--------+-------------+-------+
| https://192.168.31.71:2379 | true | 10.301506ms | |
| https://192.168.31.73:2379 | true | 12.87467ms | |
| https://192.168.31.72:2379 | true | 13.225954ms | |
+----------------------------+--------+-------------+-------+
如果输出上面信息,就说明集群部署成功。
如果有问题第一步先看日志:/var/log/message 或 journalctl -u etcd
三、安装Docker
这里使用Docker作为容器引擎,也可以换成别的,例如containerd
下载地址:https://download.docker.com/linux/static/stable/x86_64/docker-19.03.9.tgz
以下在所有节点操作。这里采用二进制安装,用yum安装也一样。
3.1 解压二进制包
tar zxvf docker-19.03.9.tgz
mv docker/* /usr/bin
3.2 systemd管理docker
cat > /usr/lib/systemd/system/docker.service << EOF
[Unit]
Description=Docker Application Container Engine
Documentation=https://docs.docker.com
After=network-online.target firewalld.service
Wants=network-online.target
[Service]
Type=notify
ExecStart=/usr/bin/dockerd
ExecReload=/bin/kill -s HUP $MAINPID
LimitNOFILE=infinity
LimitNPROC=infinity
LimitCORE=infinity
TimeoutStartSec=0
Delegate=yes
KillMode=process
Restart=on-failure
StartLimitBurst=3
StartLimitInterval=60s
[Install]
WantedBy=multi-user.target
EOF
3.3 创建配置文件
mkdir /etc/docker
cat > /etc/docker/daemon.json << EOF
{
"registry-mirrors": ["https://b9pmyelo.mirror.aliyuncs.com"]
}
EOF
• registry-mirrors 阿里云镜像加速器
3.4 启动并设置开机启动
systemctl daemon-reload
systemctl start docker
systemctl enable docker
四、部署Master Node
4.1 生成kube-apiserver证书
4.1.1 自签证书颁发机构(CA)
cd ~/TLS/k8s
cat > ca-config.json << EOF
{
"signing": {
"default": {
"expiry": "87600h"
},
"profiles": {
"kubernetes": {
"expiry": "87600h",
"usages": [
"signing",
"key encipherment",
"server auth",
"client auth"
]
}
}
}
}
EOF
cat > ca-csr.json << EOF
{
"CN": "kubernetes",
"key": {
"algo": "rsa",
"size": 2048
},
"names": [
{
"C": "CN",
"L": "Beijing",
"ST": "Beijing",
"O": "k8s",
"OU": "System"
}
]
}
EOF
生成证书:
cfssl gencert -initca ca-csr.json | cfssljson -bare ca -
会生成ca.pem和ca-key.pem文件。
4.1.2 使用自签CA签发kube-apiserver HTTPS证书
创建证书申请文件:
cat > server-csr.json << EOF
{
"CN": "kubernetes",
"hosts": [
"10.0.0.1",
"127.0.0.1",
"192.168.31.71",
"192.168.31.72",
"192.168.31.73",
"192.168.31.88",
"kubernetes",
"kubernetes.default",
"kubernetes.default.svc",
"kubernetes.default.svc.cluster",
"kubernetes.default.svc.cluster.local"
],
"key": {
"algo": "rsa",
"size": 2048
},
"names": [
{
"C": "CN",
"L": "BeiJing",
"ST": "BeiJing",
"O": "k8s",
"OU": "System"
}
]
}
EOF
注:上述文件hosts字段中IP为所有Master/LB/VIP IP,一个都不能少!为了方便后期扩容可以多写几个预留的IP。
生成证书:
cfssl gencert -ca=ca.pem -ca-key=ca-key.pem -config=ca-config.json -profile=kubernetes server-csr.json | cfssljson -bare server
会生成server.pem和server-key.pem文件。
4.2 从Github下载二进制文件
下载地址: https://github.com/kubernetes/kubernetes/blob/master/CHANGELOG/CHANGELOG-1.20.md
注:打开链接你会发现里面有很多包,下载一个server包就够了,包含了Master和Worker Node二进制文件。
4.3 解压二进制包
mkdir -p /opt/kubernetes/{bin,cfg,ssl,logs}
tar zxvf kubernetes-server-linux-amd64.tar.gz
cd kubernetes/server/bin
cp kube-apiserver kube-scheduler kube-controller-manager /opt/kubernetes/bin
cp kubectl /usr/bin/
4.4 部署kube-apiserver
4.4.1 创建配置文件
cat > /opt/kubernetes/cfg/kube-apiserver.conf << EOF
KUBE_APISERVER_OPTS="--logtostderr=false \\
--v=2 \\
--log-dir=/opt/kubernetes/logs \\
--etcd-servers=https://192.168.31.71:2379,https://192.168.31.72:2379,https://192.168.31.73:2379 \\
--bind-address=192.168.31.71 \\
--secure-port=6443 \\
--advertise-address=192.168.31.71 \\
--allow-privileged=true \\
--service-cluster-ip-range=10.0.0.0/24 \\
--enable-admission-plugins=NamespaceLifecycle,LimitRanger,ServiceAccount,ResourceQuota,NodeRestriction \\
--authorization-mode=RBAC,Node \\
--enable-bootstrap-token-auth=true \\
--token-auth-file=/opt/kubernetes/cfg/token.csv \\
--service-node-port-range=30000-32767 \\
--kubelet-client-certificate=/opt/kubernetes/ssl/server.pem \\
--kubelet-client-key=/opt/kubernetes/ssl/server-key.pem \\
--tls-cert-file=/opt/kubernetes/ssl/server.pem \\
--tls-private-key-file=/opt/kubernetes/ssl/server-key.pem \\
--client-ca-file=/opt/kubernetes/ssl/ca.pem \\
--service-account-key-file=/opt/kubernetes/ssl/ca-key.pem \\
--service-account-issuer=api \\
--service-account-signing-key-file=/opt/kubernetes/ssl/server-key.pem \\
--etcd-cafile=/opt/etcd/ssl/ca.pem \\
--etcd-certfile=/opt/etcd/ssl/server.pem \\
--etcd-keyfile=/opt/etcd/ssl/server-key.pem \\
--requestheader-client-ca-file=/opt/kubernetes/ssl/ca.pem \\
--proxy-client-cert-file=/opt/kubernetes/ssl/server.pem \\
--proxy-client-key-file=/opt/kubernetes/ssl/server-key.pem \\
--requestheader-allowed-names=kubernetes \\
--requestheader-extra-headers-prefix=X-Remote-Extra- \\
--requestheader-group-headers=X-Remote-Group \\
--requestheader-username-headers=X-Remote-User \\
--enable-aggregator-routing=true \\
--audit-log-maxage=30 \\
--audit-log-maxbackup=3 \\
--audit-log-maxsize=100 \\
--audit-log-path=/opt/kubernetes/logs/k8s-audit.log"
EOF
注:上面两个\ \ 第一个是转义符,第二个是换行符,使用转义符是为了使用EOF保留换行符。
• –logtostderr:启用日志
• —v:日志等级
• –log-dir:日志目录
• –etcd-servers:etcd集群地址
• –bind-address:监听地址
• –secure-port:https安全端口
• –advertise-address:集群通告地址
• –allow-privileged:启用授权
• –service-cluster-ip-range:Service虚拟IP地址段
• –enable-admission-plugins:准入控制模块
• –authorization-mode:认证授权,启用RBAC授权和节点自管理
• –enable-bootstrap-token-auth:启用TLS bootstrap机制
• –token-auth-file:bootstrap token文件
• –service-node-port-range:Service nodeport类型默认分配端口范围
• –kubelet-client-xxx:apiserver访问kubelet客户端证书
• –tls-xxx-file:apiserver https证书
• 1.20版本必须加的参数:–service-account-issuer,–service-account-signing-key-file
• –etcd-xxxfile:连接Etcd集群证书
• –audit-log-xxx:审计日志
• 启动聚合层相关配置:–requestheader-client-ca-file,–proxy-client-cert-file,–proxy-client-key-file,–requestheader-allowed-names,–requestheader-extra-headers-prefix,–requestheader-group-headers,–requestheader-username-headers,–enable-aggregator-routing
4.4.2 拷贝刚才生成的证书
把刚才生成的证书拷贝到配置文件中的路径:
cp ~/TLS/k8s/ca*pem ~/TLS/k8s/server*pem /opt/kubernetes/ssl/
4.4.3 启用 TLS Bootstrapping 机制
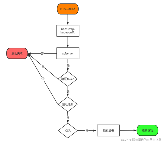
TLS Bootstraping:Master apiserver启用TLS认证后,Node节点kubelet和kube-proxy要与kube-apiserver进行通信,必须使用CA签发的有效证书才可以,当Node节点很多时,这种客户端证书颁发需要大量工作,同样也会增加集群扩展复杂度。为了简化流程,Kubernetes引入了TLS bootstraping机制来自动颁发客户端证书,kubelet会以一个低权限用户自动向apiserver申请证书,kubelet的证书由apiserver动态签署。所以强烈建议在Node上使用这种方式,目前主要用于kubelet,kube-proxy还是由我们统一颁发一个证书。
TLS bootstraping 工作流程:
创建上述配置文件中token文件:
cat > /opt/kubernetes/cfg/token.csv << EOF
c47ffb939f5ca36231d9e3121a252940,kubelet-bootstrap,10001,"system:node-bootstrapper"
EOF
格式:token,用户名,UID,用户组
token也可自行生成替换:
head -c 16 /dev/urandom | od -An -t x | tr -d ' '
4.4.4 systemd管理apiserver
cat > /usr/lib/systemd/system/kube-apiserver.service << EOF
[Unit]
Description=Kubernetes API Server
Documentation=https://github.com/kubernetes/kubernetes
[Service]
EnvironmentFile=/opt/kubernetes/cfg/kube-apiserver.conf
ExecStart=/opt/kubernetes/bin/kube-apiserver \$KUBE_APISERVER_OPTS
Restart=on-failure
[Install]
WantedBy=multi-user.target
EOF
4.4.5 启动并设置开机启动
systemctl daemon-reload
systemctl start kube-apiserver
systemctl enable kube-apiserver
4.5 部署kube-controller-manager
4.5.1 创建配置文件
cat > /opt/kubernetes/cfg/kube-controller-manager.conf << EOF
KUBE_CONTROLLER_MANAGER_OPTS="--logtostderr=false \\
--v=2 \\
--log-dir=/opt/kubernetes/logs \\
--leader-elect=true \\
--kubeconfig=/opt/kubernetes/cfg/kube-controller-manager.kubeconfig \\
--bind-address=127.0.0.1 \\
--allocate-node-cidrs=true \\
--cluster-cidr=10.244.0.0/16 \\
--service-cluster-ip-range=10.0.0.0/24 \\
--cluster-signing-cert-file=/opt/kubernetes/ssl/ca.pem \\
--cluster-signing-key-file=/opt/kubernetes/ssl/ca-key.pem \\
--root-ca-file=/opt/kubernetes/ssl/ca.pem \\
--service-account-private-key-file=/opt/kubernetes/ssl/ca-key.pem \\
--cluster-signing-duration=87600h0m0s"
EOF
• –kubeconfig:连接apiserver配置文件
• –leader-elect:当该组件启动多个时,自动选举(HA)
• –cluster-signing-cert-file/–cluster-signing-key-file:自动为kubelet颁发证书的CA,与apiserver保持一致
4.5.2 生成kubeconfig文件
生成kube-controller-manager证书:
# 切换工作目录
cd ~/TLS/k8s
# 创建证书请求文件
cat > kube-controller-manager-csr.json << EOF
{
"CN": "system:kube-controller-manager",
"hosts": [],
"key": {
"algo": "rsa",
"size": 2048
},
"names": [
{
"C": "CN",
"L": "BeiJing",
"ST": "BeiJing",
"O": "system:masters",
"OU": "System"
}
]
}
EOF
# 生成证书
cfssl gencert -ca=ca.pem -ca-key=ca-key.pem -config=ca-config.json -profile=kubernetes kube-controller-manager-csr.json | cfssljson -bare kube-controller-manager
生成kubeconfig文件(以下是shell命令,直接在终端执行):
KUBE_CONFIG="/opt/kubernetes/cfg/kube-controller-manager.kubeconfig"
KUBE_APISERVER="https://192.168.31.71:6443"
kubectl config set-cluster kubernetes \
--certificate-authority=/opt/kubernetes/ssl/ca.pem \
--embed-certs=true \
--server=${KUBE_APISERVER} \
--kubeconfig=${KUBE_CONFIG}
kubectl config set-credentials kube-controller-manager \
--client-certificate=./kube-controller-manager.pem \
--client-key=./kube-controller-manager-key.pem \
--embed-certs=true \
--kubeconfig=${KUBE_CONFIG}
kubectl config set-context default \
--cluster=kubernetes \
--user=kube-controller-manager \
--kubeconfig=${KUBE_CONFIG}
kubectl config use-context default --kubeconfig=${KUBE_CONFIG}
4.5.3 systemd管理controller-manager
cat > /usr/lib/systemd/system/kube-controller-manager.service << EOF
[Unit]
Description=Kubernetes Controller Manager
Documentation=https://github.com/kubernetes/kubernetes
[Service]
EnvironmentFile=/opt/kubernetes/cfg/kube-controller-manager.conf
ExecStart=/opt/kubernetes/bin/kube-controller-manager \$KUBE_CONTROLLER_MANAGER_OPTS
Restart=on-failure
[Install]
WantedBy=multi-user.target
EOF
4.5.4 启动并设置开机启动
systemctl daemon-reload
systemctl start kube-controller-manager
systemctl enable kube-controller-manager
4.6 部署kube-scheduler
4.6.1 创建配置文件
cat > /opt/kubernetes/cfg/kube-scheduler.conf << EOF
KUBE_SCHEDULER_OPTS="--logtostderr=false \\
--v=2 \\
--log-dir=/opt/kubernetes/logs \\
--leader-elect \\
--kubeconfig=/opt/kubernetes/cfg/kube-scheduler.kubeconfig \\
--bind-address=127.0.0.1"
EOF
• –kubeconfig:连接apiserver配置文件
• –leader-elect:当该组件启动多个时,自动选举(HA)
4.6.2 生成kubeconfig文件
生成kube-scheduler证书:
# 切换工作目录
cd ~/TLS/k8s
# 创建证书请求文件
cat > kube-scheduler-csr.json << EOF
{
"CN": "system:kube-scheduler",
"hosts": [],
"key": {
"algo": "rsa",
"size": 2048
},
"names": [
{
"C": "CN",
"L": "BeiJing",
"ST": "BeiJing",
"O": "system:masters",
"OU": "System"
}
]
}
EOF
# 生成证书
cfssl gencert -ca=ca.pem -ca-key=ca-key.pem -config=ca-config.json -profile=kubernetes kube-scheduler-csr.json | cfssljson -bare kube-scheduler
生成kubeconfig文件(以下是shell命令,直接在终端执行):
KUBE_CONFIG="/opt/kubernetes/cfg/kube-scheduler.kubeconfig"
KUBE_APISERVER="https://192.168.31.71:6443"
kubectl config set-cluster kubernetes \
--certificate-authority=/opt/kubernetes/ssl/ca.pem \
--embed-certs=true \
--server=${KUBE_APISERVER} \
--kubeconfig=${KUBE_CONFIG}
kubectl config set-credentials kube-scheduler \
--client-certificate=./kube-scheduler.pem \
--client-key=./kube-scheduler-key.pem \
--embed-certs=true \
--kubeconfig=${KUBE_CONFIG}
kubectl config set-context default \
--cluster=kubernetes \
--user=kube-scheduler \
--kubeconfig=${KUBE_CONFIG}
kubectl config use-context default --kubeconfig=${KUBE_CONFIG}
4.6.3 systemd管理scheduler
cat > /usr/lib/systemd/system/kube-scheduler.service << EOF
[Unit]
Description=Kubernetes Scheduler
Documentation=https://github.com/kubernetes/kubernetes
[Service]
EnvironmentFile=/opt/kubernetes/cfg/kube-scheduler.conf
ExecStart=/opt/kubernetes/bin/kube-scheduler \$KUBE_SCHEDULER_OPTS
Restart=on-failure
[Install]
WantedBy=multi-user.target
EOF
4.6.4 启动并设置开机启动
systemctl daemon-reload
systemctl start kube-scheduler
systemctl enable kube-scheduler
4.6.5 查看集群状态
生成kubectl连接集群的证书:
cat > admin-csr.json <<EOF
{
"CN": "admin",
"hosts": [],
"key": {
"algo": "rsa",
"size": 2048
},
"names": [
{
"C": "CN",
"L": "BeiJing",
"ST": "BeiJing",
"O": "system:masters",
"OU": "System"
}
]
}
EOF
cfssl gencert -ca=ca.pem -ca-key=ca-key.pem -config=ca-config.json -profile=kubernetes admin-csr.json | cfssljson -bare admin
生成kubeconfig文件:
mkdir /root/.kube
KUBE_CONFIG="/root/.kube/config"
KUBE_APISERVER="https://192.168.31.71:6443"
kubectl config set-cluster kubernetes \
--certificate-authority=/opt/kubernetes/ssl/ca.pem \
--embed-certs=true \
--server=${KUBE_APISERVER} \
--kubeconfig=${KUBE_CONFIG}
kubectl config set-credentials cluster-admin \
--client-certificate=./admin.pem \
--client-key=./admin-key.pem \
--embed-certs=true \
--kubeconfig=${KUBE_CONFIG}
kubectl config set-context default \
--cluster=kubernetes \
--user=cluster-admin \
--kubeconfig=${KUBE_CONFIG}
kubectl config use-context default --kubeconfig=${KUBE_CONFIG}
通过kubectl工具查看当前集群组件状态:
kubectl get cs
NAME STATUS MESSAGE ERROR
scheduler Healthy ok
controller-manager Healthy ok
etcd-2 Healthy {"health":"true"}
etcd-1 Healthy {"health":"true"}
etcd-0 Healthy {"health":"true"}
如上输出说明Master节点组件运行正常。
4.6.6 授权kubelet-bootstrap用户允许请求证书
kubectl create clusterrolebinding kubelet-bootstrap \
--clusterrole=system:node-bootstrapper \
--user=kubelet-bootstrap
五、部署Worker Node
下面还是在Master Node上操作,即同时作为Worker Node
5.1 创建工作目录并拷贝二进制文件
在所有worker node创建工作目录:
mkdir -p /opt/kubernetes/{bin,cfg,ssl,logs}
从master节点拷贝:
cd kubernetes/server/bin
cp kubelet kube-proxy /opt/kubernetes/bin # 本地拷贝
5.2 部署kubelet
5.2.1 创建配置文件
cat > /opt/kubernetes/cfg/kubelet.conf << EOF
KUBELET_OPTS="--logtostderr=false \\
--v=2 \\
--log-dir=/opt/kubernetes/logs \\
--hostname-override=k8s-master1 \\
--network-plugin=cni \\
--kubeconfig=/opt/kubernetes/cfg/kubelet.kubeconfig \\
--bootstrap-kubeconfig=/opt/kubernetes/cfg/bootstrap.kubeconfig \\
--config=/opt/kubernetes/cfg/kubelet-config.yml \\
--cert-dir=/opt/kubernetes/ssl \\
--pod-infra-container-image=lizhenliang/pause-amd64:3.0"
EOF
• –hostname-override:显示名称,集群中唯一
• –network-plugin:启用CNI
• –kubeconfig:空路径,会自动生成,后面用于连接apiserver
• –bootstrap-kubeconfig:首次启动向apiserver申请证书
• –config:配置参数文件
• –cert-dir:kubelet证书生成目录
• –pod-infra-container-image:管理Pod网络容器的镜像
5.2.2 配置参数文件
cat > /opt/kubernetes/cfg/kubelet-config.yml << EOF
kind: KubeletConfiguration
apiVersion: kubelet.config.k8s.io/v1beta1
address: 0.0.0.0
port: 10250
readOnlyPort: 10255
cgroupDriver: cgroupfs
clusterDNS:
- 10.0.0.2
clusterDomain: cluster.local
failSwapOn: false
authentication:
anonymous:
enabled: false
webhook:
cacheTTL: 2m0s
enabled: true
x509:
clientCAFile: /opt/kubernetes/ssl/ca.pem
authorization:
mode: Webhook
webhook:
cacheAuthorizedTTL: 5m0s
cacheUnauthorizedTTL: 30s
evictionHard:
imagefs.available: 15%
memory.available: 100Mi
nodefs.available: 10%
nodefs.inodesFree: 5%
maxOpenFiles: 1000000
maxPods: 110
EOF
5.2.3 生成kubelet初次加入集群引导kubeconfig文件
KUBE_CONFIG="/opt/kubernetes/cfg/bootstrap.kubeconfig"
KUBE_APISERVER="https://192.168.31.71:6443" # apiserver IP:PORT
TOKEN="c47ffb939f5ca36231d9e3121a252940" # 与token.csv里保持一致
# 生成 kubelet bootstrap kubeconfig 配置文件
kubectl config set-cluster kubernetes \
--certificate-authority=/opt/kubernetes/ssl/ca.pem \
--embed-certs=true \
--server=${KUBE_APISERVER} \
--kubeconfig=${KUBE_CONFIG}
kubectl config set-credentials "kubelet-bootstrap" \
--token=${TOKEN} \
--kubeconfig=${KUBE_CONFIG}
kubectl config set-context default \
--cluster=kubernetes \
--user="kubelet-bootstrap" \
--kubeconfig=${KUBE_CONFIG}
kubectl config use-context default --kubeconfig=${KUBE_CONFIG}
5.2.4 systemd管理kubelet
cat > /usr/lib/systemd/system/kubelet.service << EOF
[Unit]
Description=Kubernetes Kubelet
After=docker.service
[Service]
EnvironmentFile=/opt/kubernetes/cfg/kubelet.conf
ExecStart=/opt/kubernetes/bin/kubelet \$KUBELET_OPTS
Restart=on-failure
LimitNOFILE=65536
[Install]
WantedBy=multi-user.target
EOF
5.2.5 启动并设置开机启动
systemctl daemon-reload
systemctl start kubelet
systemctl enable kubelet
5.3 批准kubelet证书申请并加入集群
# 查看kubelet证书请求
kubectl get csr
NAME AGE SIGNERNAME REQUESTOR CONDITION
node-csr-uCEGPOIiDdlLODKts8J658HrFq9CZ--K6M4G7bjhk8A 6m3s kubernetes.io/kube-apiserver-client-kubelet kubelet-bootstrap Pending
# 批准申请
kubectl certificate approve node-csr-uCEGPOIiDdlLODKts8J658HrFq9CZ--K6M4G7bjhk8A
# 查看节点
kubectl get node
NAME STATUS ROLES AGE VERSION
k8s-master1 NotReady <none> 7s v1.18.3
注:由于网络插件还没有部署,节点会没有准备就绪 NotReady
5.4 部署kube-proxy
5.4.1 创建配置文件
cat > /opt/kubernetes/cfg/kube-proxy.conf << EOF
KUBE_PROXY_OPTS="--logtostderr=false \\
--v=2 \\
--log-dir=/opt/kubernetes/logs \\
--config=/opt/kubernetes/cfg/kube-proxy-config.yml"
EOF
5.4.2 配置参数文件
cat > /opt/kubernetes/cfg/kube-proxy-config.yml << EOF
kind: KubeProxyConfiguration
apiVersion: kubeproxy.config.k8s.io/v1alpha1
bindAddress: 0.0.0.0
metricsBindAddress: 0.0.0.0:10249
clientConnection:
kubeconfig: /opt/kubernetes/cfg/kube-proxy.kubeconfig
hostnameOverride: k8s-master1
clusterCIDR: 10.0.0.0/24
EOF
5.4.3 生成kube-proxy.kubeconfig文件
生成kube-proxy证书:
# 切换工作目录
cd ~/TLS/k8s
# 创建证书请求文件
cat > kube-proxy-csr.json << EOF
{
"CN": "system:kube-proxy",
"hosts": [],
"key": {
"algo": "rsa",
"size": 2048
},
"names": [
{
"C": "CN",
"L": "BeiJing",
"ST": "BeiJing",
"O": "k8s",
"OU": "System"
}
]
}
EOF
# 生成证书
cfssl gencert -ca=ca.pem -ca-key=ca-key.pem -config=ca-config.json -profile=kubernetes kube-proxy-csr.json | cfssljson -bare kube-proxy
生成kubeconfig文件:
KUBE_CONFIG="/opt/kubernetes/cfg/kube-proxy.kubeconfig"
KUBE_APISERVER="https://192.168.31.71:6443"
kubectl config set-cluster kubernetes \
--certificate-authority=/opt/kubernetes/ssl/ca.pem \
--embed-certs=true \
--server=${KUBE_APISERVER} \
--kubeconfig=${KUBE_CONFIG}
kubectl config set-credentials kube-proxy \
--client-certificate=./kube-proxy.pem \
--client-key=./kube-proxy-key.pem \
--embed-certs=true \
--kubeconfig=${KUBE_CONFIG}
kubectl config set-context default \
--cluster=kubernetes \
--user=kube-proxy \
--kubeconfig=${KUBE_CONFIG}
kubectl config use-context default --kubeconfig=${KUBE_CONFIG}
5.4.4 systemd管理kube-proxy
cat > /usr/lib/systemd/system/kube-proxy.service << EOF
[Unit]
Description=Kubernetes Proxy
After=network.target
[Service]
EnvironmentFile=/opt/kubernetes/cfg/kube-proxy.conf
ExecStart=/opt/kubernetes/bin/kube-proxy \$KUBE_PROXY_OPTS
Restart=on-failure
LimitNOFILE=65536
[Install]
WantedBy=multi-user.target
EOF
5.4.5 启动并设置开机启动
systemctl daemon-reload
systemctl start kube-proxy
systemctl enable kube-proxy
5.5 部署网络组件
Calico是一个纯三层的数据中心网络方案,是目前Kubernetes主流的网络方案。
部署Calico:
kubectl apply -f calico.yaml
kubectl get pods -n kube-system
等Calico Pod都Running,节点也会准备就绪:
kubectl get node
NAME STATUS ROLES AGE VERSION
k8s-master Ready <none> 37m v1.20.4
5.6 授权apiserver访问kubelet
应用场景:例如kubectl logs
cat > apiserver-to-kubelet-rbac.yaml << EOF
apiVersion: rbac.authorization.k8s.io/v1
kind: ClusterRole
metadata:
annotations:
rbac.authorization.kubernetes.io/autoupdate: "true"
labels:
kubernetes.io/bootstrapping: rbac-defaults
name: system:kube-apiserver-to-kubelet
rules:
- apiGroups:
- ""
resources:
- nodes/proxy
- nodes/stats
- nodes/log
- nodes/spec
- nodes/metrics
- pods/log
verbs:
- "*"
---
apiVersion: rbac.authorization.k8s.io/v1
kind: ClusterRoleBinding
metadata:
name: system:kube-apiserver
namespace: ""
roleRef:
apiGroup: rbac.authorization.k8s.io
kind: ClusterRole
name: system:kube-apiserver-to-kubelet
subjects:
- apiGroup: rbac.authorization.k8s.io
kind: User
name: kubernetes
EOF
kubectl apply -f apiserver-to-kubelet-rbac.yaml
5.7 新增加Worker Node
5.7.1 拷贝已部署好的Node相关文件到新节点
在Master节点将Worker Node涉及文件拷贝到新节点192.168.31.72/73
scp -r /opt/kubernetes root@192.168.31.72:/opt/
scp -r /usr/lib/systemd/system/{kubelet,kube-proxy}.service root@192.168.31.72:/usr/lib/systemd/system
scp /opt/kubernetes/ssl/ca.pem root@192.168.31.72:/opt/kubernetes/ssl
5.7.2 删除kubelet证书和kubeconfig文件
rm -f /opt/kubernetes/cfg/kubelet.kubeconfig
rm -f /opt/kubernetes/ssl/kubelet*
注:这几个文件是证书申请审批后自动生成的,每个Node不同,必须删除
5.7.3 修改主机名
vi /opt/kubernetes/cfg/kubelet.conf
--hostname-override=k8s-node1
vi /opt/kubernetes/cfg/kube-proxy-config.yml
hostnameOverride: k8s-node1
5.7.4 启动并设置开机启动
systemctl daemon-reload
systemctl start kubelet kube-proxy
systemctl enable kubelet kube-proxy
5.7.5 在Master上批准新Node kubelet证书申请
# 查看证书请求
kubectl get csr
NAME AGE SIGNERNAME REQUESTOR CONDITION
node-csr-4zTjsaVSrhuyhIGqsefxzVoZDCNKei-aE2jyTP81Uro 89s kubernetes.io/kube-apiserver-client-kubelet kubelet-bootstrap Pending
# 授权请求
kubectl certificate approve node-csr-4zTjsaVSrhuyhIGqsefxzVoZDCNKei-aE2jyTP81Uro
5.7.6 查看Node状态
kubectl get node
NAME STATUS ROLES AGE VERSION
k8s-master1 Ready <none> 47m v1.20.4
k8s-node1 Ready <none> 6m49s v1.20.4
Node2(192.168.31.73 )节点同上。记得修改主机名!
六、部署Dashboard和CoreDNS
6.1 部署Dashboard
kubectl apply -f kubernetes-dashboard.yaml
# 查看部署
kubectl get pods,svc -n kubernetes-dashboard
访问地址:https://NodeIP:30001
创建service account并绑定默认cluster-admin管理员集群角色:
kubectl create serviceaccount dashboard-admin -n kube-system
kubectl create clusterrolebinding dashboard-admin --clusterrole=cluster-admin --serviceaccount=kube-system:dashboard-admin
kubectl describe secrets -n kube-system $(kubectl -n kube-system get secret | awk '/dashboard-admin/{print $1}')
使用输出的token登录Dashboard。

6.2 部署CoreDNS
CoreDNS用于集群内部Service名称解析。
kubectl apply -f coredns.yaml
kubectl get pods -n kube-system
NAME READY STATUS RESTARTS AGE
coredns-5ffbfd976d-j6shb 1/1 Running 0 32s
DNS解析测试:
kubectl run -it --rm dns-test --image=busybox:1.28.4 sh
If you don't see a command prompt, try pressing enter.
/ # nslookup kubernetes
Server: 10.0.0.2
Address 1: 10.0.0.2 kube-dns.kube-system.svc.cluster.local
Name: kubernetes
Address 1: 10.0.0.1 kubernetes.default.svc.cluster.local
解析没问题。
至此一个单Master集群就搭建完成了!这个环境就足以满足学习实验了,如果你的服务器配置较高,可继续扩容多Master集群!
七、扩容多Master(高可用架构)
Kubernetes作为容器集群系统,通过健康检查+重启策略实现了Pod故障自我修复能力,通过调度算法实现将Pod分布式部署,并保持预期副本数,根据Node失效状态自动在其他Node拉起Pod,实现了应用层的高可用性。
针对Kubernetes集群,高可用性还应包含以下两个层面的考虑:Etcd数据库的高可用性和Kubernetes Master组件的高可用性。 而Etcd我们已经采用3个节点组建集群实现高可用,本节将对Master节点高可用进行说明和实施。
Master节点扮演着总控中心的角色,通过不断与工作节点上的Kubelet和kube-proxy进行通信来维护整个集群的健康工作状态。如果Master节点故障,将无法使用kubectl工具或者API做任何集群管理。
Master节点主要有三个服务kube-apiserver、kube-controller-manager和kube-scheduler,其中kube-controller-manager和kube-scheduler组件自身通过选择机制已经实现了高可用,所以Master高可用主要针对kube-apiserver组件,而该组件是以HTTP API提供服务,因此对他高可用与Web服务器类似,增加负载均衡器对其负载均衡即可,并且可水平扩容。
多Master架构图:
7.1 部署Master2 Node
现在需要再增加一台新服务器,作为Master2 Node,IP是192.168.31.74。
为了节省资源你也可以将之前部署好的Worker Node1复用为Master2 Node角色(即部署Master组件)
Master2 与已部署的Master1所有操作一致。所以我们只需将Master1所有K8s文件拷贝过来,再修改下服务器IP和主机名启动即可。
7.1.1 安装Docker
scp /usr/bin/docker* root@192.168.31.74:/usr/bin
scp /usr/bin/runc root@192.168.31.74:/usr/bin
scp /usr/bin/containerd* root@192.168.31.74:/usr/bin
scp /usr/lib/systemd/system/docker.service root@192.168.31.74:/usr/lib/systemd/system
scp -r /etc/docker root@192.168.31.74:/etc
# 在Master2启动Docker
systemctl daemon-reload
systemctl start docker
systemctl enable docker
7.1.2 创建etcd证书目录
在Master2创建etcd证书目录:
mkdir -p /opt/etcd/ssl
7.1.3 拷贝文件(Master1操作)
拷贝Master1上所有K8s文件和etcd证书到Master2:
scp -r /opt/kubernetes root@192.168.31.74:/opt
scp -r /opt/etcd/ssl root@192.168.31.74:/opt/etcd
scp /usr/lib/systemd/system/kube* root@192.168.31.74:/usr/lib/systemd/system
scp /usr/bin/kubectl root@192.168.31.74:/usr/bin
scp -r ~/.kube root@192.168.31.74:~
7.1.4 删除证书文件
删除kubelet证书和kubeconfig文件:
rm -f /opt/kubernetes/cfg/kubelet.kubeconfig
rm -f /opt/kubernetes/ssl/kubelet*
7.1.5 修改配置文件IP和主机名
修改apiserver、kubelet和kube-proxy配置文件为本地IP:
vi /opt/kubernetes/cfg/kube-apiserver.conf
...
--bind-address=192.168.31.74 \
--advertise-address=192.168.31.74 \
...
vi /opt/kubernetes/cfg/kubelet.conf
--hostname-override=k8s-master2
vi /opt/kubernetes/cfg/kube-proxy-config.yml
hostnameOverride: k8s-master2
7.1.6 启动设置开机启动
systemctl daemon-reload
systemctl start kube-apiserver kube-controller-manager kube-scheduler kubelet kube-proxy
systemctl enable kube-apiserver kube-controller-manager kube-scheduler kubelet kube-proxy
7.1.7 查看集群状态
# 修改连接master为本机IP
vi ~/.kube/config
...
server: https://192.168.31.74:6443
kubectl get cs
NAME STATUS MESSAGE ERROR
scheduler Healthy ok
controller-manager Healthy ok
etcd-1 Healthy {"health":"true"}
etcd-2 Healthy {"health":"true"}
etcd-0 Healthy {"health":"true"}
7.1.8 批准kubelet证书申请
# 查看证书请求
kubectl get csr
NAME AGE SIGNERNAME REQUESTOR CONDITION
node-csr-JYNknakEa_YpHz797oKaN-ZTk43nD51Zc9CJkBLcASU 85m kubernetes.io/kube-apiserver-client-kubelet kubelet-bootstrap Pending
# 授权请求
kubectl certificate approve node-csr-JYNknakEa_YpHz797oKaN-ZTk43nD51Zc9CJkBLcASU
# 查看Node
kubectl get node
NAME STATUS ROLES AGE VERSION
k8s-master1 Ready <none> 34h v1.20.4
k8s-master2 Ready <none> 2m v1.20.4
k8s-node1 Ready <none> 33h v1.20.4
k8s-node2 Ready <none> 33h v1.20.4
7.2 部署Nginx+Keepalived高可用负载均衡器
kube-apiserver高可用架构图:
- Nginx是一个主流Web服务和反向代理服务器,这里用四层实现对apiserver实现负载均衡。
- Keepalived是一个主流高可用软件,基于VIP绑定实现服务器双机热备,在上述拓扑中,Keepalived主要根据Nginx运行状态判断是否需要故障转移(漂移VIP),例如当Nginx主节点挂掉,VIP会自动绑定在Nginx备节点,从而保证VIP一直可用,实现Nginx高可用。
注1:为了节省机器,这里与K8s Master节点机器复用。也可以独立于k8s集群之外部署,只要nginx与apiserver能通信就行。
注2:如果你是在公有云上,一般都不支持keepalived,那么你可以直接用它们的负载均衡器产品,直接负载均衡多台Master kube-apiserver,架构与上面一样。
在两台Master节点操作。
7.2.1 安装软件包(主/备)
yum install epel-release -y
yum install nginx keepalived -y
7.2.2 Nginx配置文件(主/备一样)
cat > /etc/nginx/nginx.conf << "EOF"
user nginx;
worker_processes auto;
error_log /var/log/nginx/error.log;
pid /run/nginx.pid;
include /usr/share/nginx/modules/*.conf;
events {
worker_connections 1024;
}
# 四层负载均衡,为两台Master apiserver组件提供负载均衡
stream {
log_format main '$remote_addr $upstream_addr - [$time_local] $status $upstream_bytes_sent';
access_log /var/log/nginx/k8s-access.log main;
upstream k8s-apiserver {
server 192.168.31.71:6443; # Master1 APISERVER IP:PORT
server 192.168.31.72:6443; # Master2 APISERVER IP:PORT
}
server {
listen 16443; # 由于nginx与master节点复用,这个监听端口不能是6443,否则会冲突
proxy_pass k8s-apiserver;
}
}
http {
log_format main '$remote_addr - $remote_user [$time_local] "$request" '
'$status $body_bytes_sent "$http_referer" '
'"$http_user_agent" "$http_x_forwarded_for"';
access_log /var/log/nginx/access.log main;
sendfile on;
tcp_nopush on;
tcp_nodelay on;
keepalive_timeout 65;
types_hash_max_size 2048;
include /etc/nginx/mime.types;
default_type application/octet-stream;
server {
listen 80 default_server;
server_name _;
location / {
}
}
}
EOF
7.2.3 keepalived配置文件(Nginx Master)
cat > /etc/keepalived/keepalived.conf << EOF
global_defs {
notification_email {
acassen@firewall.loc
failover@firewall.loc
sysadmin@firewall.loc
}
notification_email_from Alexandre.Cassen@firewall.loc
smtp_server 127.0.0.1
smtp_connect_timeout 30
router_id NGINX_MASTER
}
vrrp_script check_nginx {
script "/etc/keepalived/check_nginx.sh"
}
vrrp_instance VI_1 {
state MASTER
interface ens33 # 修改为实际网卡名
virtual_router_id 51 # VRRP 路由 ID实例,每个实例是唯一的
priority 100 # 优先级,备服务器设置 90
advert_int 1 # 指定VRRP 心跳包通告间隔时间,默认1秒
authentication {
auth_type PASS
auth_pass 1111
}
# 虚拟IP
virtual_ipaddress {
192.168.31.88/24
}
track_script {
check_nginx
}
}
EOF
- vrrp_script:指定检查nginx工作状态脚本(根据nginx状态判断是否故障转移)
- virtual_ipaddress:虚拟IP(VIP)
准备上述配置文件中检查nginx运行状态的脚本:
cat > /etc/keepalived/check_nginx.sh << "EOF"
#!/bin/bash
count=$(ss -antp |grep 16443 |egrep -cv "grep|$$")
if [ "$count" -eq 0 ];then
exit 1
else
exit 0
fi
EOF
chmod +x /etc/keepalived/check_nginx.sh
7.2.4 keepalived配置文件(Nginx Backup)
cat > /etc/keepalived/keepalived.conf << EOF
global_defs {
notification_email {
acassen@firewall.loc
failover@firewall.loc
sysadmin@firewall.loc
}
notification_email_from Alexandre.Cassen@firewall.loc
smtp_server 127.0.0.1
smtp_connect_timeout 30
router_id NGINX_BACKUP
}
vrrp_script check_nginx {
script "/etc/keepalived/check_nginx.sh"
}
vrrp_instance VI_1 {
state BACKUP
interface ens33
virtual_router_id 51 # VRRP 路由 ID实例,每个实例是唯一的
priority 90
advert_int 1
authentication {
auth_type PASS
auth_pass 1111
}
virtual_ipaddress {
192.168.31.88/24
}
track_script {
check_nginx
}
}
EOF
准备上述配置文件中检查nginx运行状态的脚本:
cat > /etc/keepalived/check_nginx.sh << "EOF"
#!/bin/bash
count=$(ss -antp |grep 16443 |egrep -cv "grep|$$")
if [ "$count" -eq 0 ];then
exit 1
else
exit 0
fi
EOF
chmod +x /etc/keepalived/check_nginx.sh
注:keepalived根据脚本返回状态码(0为工作正常,非0不正常)判断是否故障转移。
7.2.5 启动并设置开机启动
systemctl daemon-reload
systemctl start nginx keepalived
systemctl enable nginx keepalived
7.2.6 查看keepalived工作状态
ip addr
1: lo: <LOOPBACK,UP,LOWER_UP> mtu 65536 qdisc noqueue state UNKNOWN group default qlen 1000
link/loopback 00:00:00:00:00:00 brd 00:00:00:00:00:00
inet 127.0.0.1/8 scope host lo
valid_lft forever preferred_lft forever
inet6 ::1/128 scope host
valid_lft forever preferred_lft forever
2: ens33: <BROADCAST,MULTICAST,UP,LOWER_UP> mtu 1500 qdisc pfifo_fast state UP group default qlen 1000
link/ether 00:0c:29:04:f7:2c brd ff:ff:ff:ff:ff:ff
inet 192.168.31.80/24 brd 192.168.31.255 scope global noprefixroute ens33
valid_lft forever preferred_lft forever
inet 192.168.31.88/24 scope global secondary ens33
valid_lft forever preferred_lft forever
inet6 fe80::20c:29ff:fe04:f72c/64 scope link
valid_lft forever preferred_lft forever
可以看到,在ens33网卡绑定了192.168.31.88 虚拟IP,说明工作正常。
7.2.7 Nginx+Keepalived高可用测试
关闭主节点Nginx,测试VIP是否漂移到备节点服务器。
在Nginx Master执行 pkill nginx;
在Nginx Backup,ip addr命令查看已成功绑定VIP。
7.2.8 访问负载均衡器测试
找K8s集群中任意一个节点,使用curl查看K8s版本测试,使用VIP访问:
curl -k https://192.168.31.88:16443/version
{
"major": "1",
"minor": "20",
"gitVersion": "v1.20.4",
"gitCommit": "e87da0bd6e03ec3fea7933c4b5263d151aafd07c",
"gitTreeState": "clean",
"buildDate": "2021-02-18T16:03:00Z",
"goVersion": "go1.15.8",
"compiler": "gc",
"platform": "linux/amd64"
}
可以正确获取到K8s版本信息,说明负载均衡器搭建正常。该请求数据流程:curl -> vip(nginx) -> apiserver
通过查看Nginx日志也可以看到转发apiserver IP:
tail /var/log/nginx/k8s-access.log -f
192.168.31.71 192.168.31.71:6443 - [02/Apr/2021:19:17:57 +0800] 200 423
192.168.31.71 192.168.31.72:6443 - [02/Apr/2021:19:18:50 +0800] 200 423
到此还没结束,还有下面最关键的一步。
7.3 修改所有Worker Node连接LB VIP
试想下,虽然我们增加了Master2 Node和负载均衡器,但是我们是从单Master架构扩容的,也就是说目前所有的Worker Node组件连接都还是Master1 Node,如果不改为连接VIP走负载均衡器,那么Master还是单点故障。
因此接下来就是要改所有Worker Node(kubectl get node命令查看到的节点)组件配置文件,由原来192.168.31.71修改为192.168.31.88(VIP)。
在所有Worker Node执行:
sed -i 's#192.168.31.71:6443#192.168.31.88:16443#' /opt/kubernetes/cfg/*
systemctl restart kubelet kube-proxy
检查节点状态:
kubectl get node
NAME STATUS ROLES AGE VERSION
k8s-master1 Ready <none> 32d v1.20.4
k8s-master2 Ready <none> 10m v1.20.4
k8s-node1 Ready <none> 31d v1.20.4
k8s-node2 Ready <none> 31d v1.20.4
至此,一套完整的 Kubernetes 高可用集群就部署完成了!