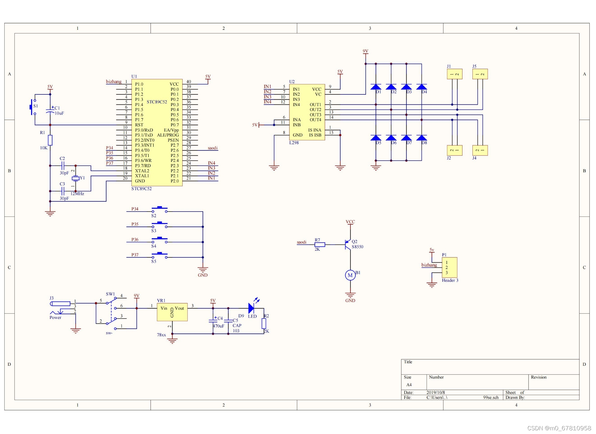
(N06)基于51单片机的扫地小车,扫地机器人设计。
有原理图,程序代码,原文。
可做实物。
主要功能有寻迹避障,来回清扫功能,往返清扫功能。
编号:6150
665853241481

南唐开心的卷柏
版权声明:本文为m0_67810958原创文章,遵循 CC 4.0 BY-SA 版权协议,转载请附上原文出处链接和本声明。