**题目:**给你两个有序整数数组 nums1 和 nums2,请你将 nums2 合并到 nums1 中,使 nums1 成为一个有序数组。
说明:
初始化 nums1 和 nums2 的元素数量分别为 m 和 n 。
你可以假设 nums1 有足够的空间(空间大小大于或等于 m + n)来保存 nums2 中的元素。
示例:
输入:
nums1 = [1,2,3,0,0,0], m = 3
nums2 = [2,5,6], n = 3
输出:
[1,2,2,3,5,6]
考察:数组,数组小应用,有序数组,归并排序的思想
思路:题目的本质是将数组nums2中的元素,插入到nums1中,并返回插入后的有序的数组nums1.
题目中要求将nums1在变成有序数组,并有提示nums1足够长>=m+n,且本题中的nums1与2都是升序数组,从小到大排序,可以理解为从数组末尾开始找,找到最大,并将其依次插入到nums1中,同时下标向前移动一位。
最后的新数组nums1,相当于长度为m+n的一个新数组。
var merge=function(nums1,m,nums2,n){
var k=m+n-1;//新数组nums1的末尾
var i=m-1,j=n-1; //分别定位到给定数组nums1和nums2的末尾
while(i>=0&&j>=0){
if(nums2[j]>=nums1[i]){
nums1[k]=nums2[j];
j--;
}else{
nums1[k]=nums1[i];
i--;
}
k--;
}
while(j>=0){
nums1[k]=nums2[j];
j--;
k--;
}
return nums1;
}
**
归并排序:
**
归并排序是用分治思想,分治模式在每一层递归上有
三个步骤
:
- 分解(Divide):将n个元素分成个含n/2个元素的子序列。
- 解决(Conquer):用合并排序法对两个子序列递归的排序。
-
合并(Combine):合并两个已排序的子序列已得到排序结果。
实现逻辑:
① 申请空间,使其大小为两个已经排序序列之和,该空间用来存放合并后的序列
② 设定两个指针,最初位置分别为两个已经排序序列的起始位置
③ 比较两个指针所指向的元素,选择相对小的元素放入到合并空间,并移动指针到下一位置
④ 重复步骤③直到某一指针到达序列尾
⑤ 将另一序列剩下的所有元素直接复制到合并序列尾
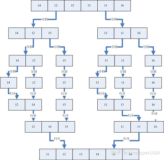
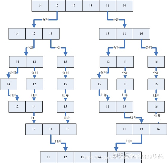
以一组无序数列{14,12,15,13,11,16}为例分解说明,如下图所示:

上图中首先把一个未排序的序列从中间分割成2部分,再把2部分分成4部分,依次分割下去,直到分割成一个一个的数据,再把这些数据两两归并到一起,使之有序,不停的归并,最后成为一个排好序的序列。