文章目录
前言
有时候我们需要做一个程控放大器,并且增益连续可调的,有的同学可能会想到用
数字电位器
不就连续可调了,思路上是没有错额,但是市面上的数字电位器精度实在太差,另一种更好的方法肯定是做程控放大器。这就需要
VCA
,
V
即电压,
C
控制,
A
增益
即
压控增益放大器。
能压控即能单片机程控

我们今天介绍两款常用的压控增益放大器,VCA821,VCA824
一、VCA821
710 MHz小信号带宽(G=+2 V/V)·
320 MHz,4 VPB带宽(G=+10 V/V)
·0.1-dB增益平坦度至135 MHz
·2500V/μs转换速率
·>40-dB增益调整范围
·高增益精度:20 dB±0.3 dB
·高输出电流:±90 mA
1、VCA821介绍
VCA821器件是一款直流耦合、宽带、线性分贝、连续可变的压控增益放大器。
它为单端转换提供差动输入和高阻抗增益控制输入,
用于将增益从**增益电阻器(RG)
和
反馈电阻器(RF)**设定的额定最大增益降低40dB。
VCA821器件内部架构由两个输入缓冲器和一个与乘法器内核集成的输出电流反馈放大级组成,可提供不需要外部缓冲的完整可变增益放大器(VGA)系统。
最大增益由两个电阻器外部设置
,设计灵活。最大增益应设置在6分贝和32分贝之间。VCA821器件的增益控制电压在±5 V电源下工作,
当控制电压从0V变化到+2V时
,增益控制电压以dB为单位线性调整。例如,设置为最大增益为20dB时,VCA821器件在VG=+2V时提供20dB,在VG=0V时小于-20dB。VCA821器件提供出色的增益线性度。对于最大增益为20 dB,增益控制输入电压在+1 V和+2 V之间变化的情况,增益的偏差不超过±0.3 dB(在+25°C时最大)。
2、VCA821典型特征
我们可以看到VCA821的控制电压是从0-2V,增益连续可控,但是不是线性的。
3、VCA821增益控制
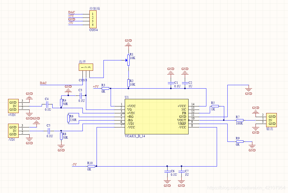
**增益公式:最大增益等于2x(rf/rg)**通过控制Rf和Rg即可设置最大增益!
VCA821是一款具有差分输入和单端输出的压控可变增益放大器。
最大增益由外部电阻设置
,而增益范围由外部模拟电压控制。最大增益设计为2V/V至100V/V的增益,模拟控制允许超过40dB的增益范围。VCA821输入由两个缓冲器组成,这两个缓冲器共同创建了一个完全对称的高阻抗差分输入,典型的共模抑制为80dB。增益设置电阻器连接在两个输入缓冲器输出引脚之间,因此输入阻抗与增益设置无关。在±5 V电源上,双极输入的输入电压范围为+1.6 V和-2.1 V。放大器的最大增益由外部电阻设置,但内部增益控制电路由连续可变的模拟电压控制。增益控制是一个以分贝为单位线性的乘法级。增益控制输入引脚在0 V至2 V的电压范围内工作。VCA821包含一个高速、高电流输出缓冲器。输出级通常摆幅为±3.9 V,源/宿为±90 mA。VCA821可以在±3.5伏至±6伏的电压范围内工作。
VCA821具有灵活的最大增益,由图73所示的RF和RG电阻设置。最大增益等于2x(rf/rg)。此增益是通过增益调整引脚VG上的2V电压实现的。当VG引脚上的电压降低时,增益以分贝的方式线性减小,从2-V控制电压到0-V控制电压的增益范围超过40dB。
4、宽带可变增益放大器的运算应用
**由公式2x(rf/rg)*
可得2
(1000/200)=10倍等于20dB,即最大能达到20dB

这里-VIN一般接地,+VIN可以接个跟随进行阻抗匹配!
二、VCA824
VCA824和VCA821是差不多的,唯一的区别是VCA824的控制电压是从-1到1V,并且线性度非常好。
1、VCA824典型特征
我们可以看到VCA821的控制电压是从-1-1V,增益连续可控,并且是高度线性的。
2、VCA824增益控制
增益公式也是一样的。
**增益公式:最大增益等于2x(rf/rg)**通过控制Rf和Rg即可设置最大增益!
总结
VCA821的控制电压是从0到2V,比较符合个人习惯,但是线性度不是很好
VCA824的控制电压是从-1到1V,而我们单片机的控制电压不能从负电压开始,可能要做一些处理,但是线性度很好。
参考博文:
VCA821可变增益放大器