STM32F103基于库函数的工程模板创建
一、Keil软件安装
1、下载keil(MDK版)
链接:
https://pan.baidu.com/s/1RBPFdb39uDkqkW3kr3EYOQ
提取码:maao

双击安装包,按提示安装好。



这里先跳过,后面自己下载需要的支持包即可。

激活keil,必须以管理员身份运行。


打开下载好的软件中的注册机,按图所示注册。

如果需要汉化,将下载好的汉化包中的文件替换安装目录中的文件即可。

2、安装支持包
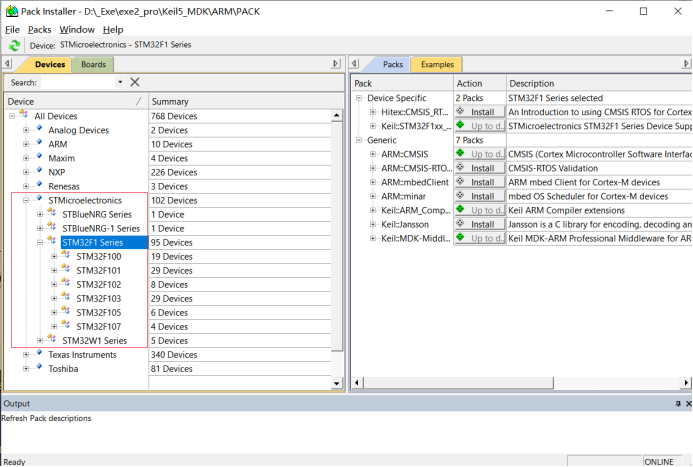
在下图位置可以查看支持包,我用到的单片机型号是STM32F103RB,去官网下载对应的支持包安装即可。


支持包官方下载地址:
https://www.keil.com/dd2/Pack/
(如果下载慢或者失败,百度云下载地址)
链接:
https://pan.baidu.com/s/1ofXXaSHKnH-3g7rZE0pH4g
提取码:5xwn
找到你单片机型号对应的文件即可,我用到的是F1系列。

打开网址如果网页没有显示资源的解决办法:
https://blog.csdn.net/qq_15041159/article/details/107988117
由于谷歌商店需要FQ才能访问,这里提供一个国内的Chrome插件下载网站
https://www.extfans.com/
搜索ReRes安装后按照博客里的步骤配置即可。

3、下载对应固件库文件
官方下载地址:
https://www.st.com/content/st_com/en.html
(如果下载慢或者失败,百度云下载地址)
链接:
https://pan.baidu.com/s/1hL99H0ASC28r7ZxsNqBneg
提取码:bfdr
网站搜索 libraries,找到 STM32 Standard Peripheral Libraries


支持的设备中找到包含F1系列的 STM32F10x standard peripheral library下载好。


需要的文件下载好后,双击支持包进行安装。

安装好后可以看到F1系列的选项。
二、工程模板创建
1、创建文件夹
接下来是创建整个项目需要的模板,模板创建好后,后续每次创建新的项目就不用每次进行复杂的操作,直接引用就行。
新建一个名为Demo的工程文件夹,名字可自己取。

文件夹中新建图中5个文件夹。
CORE:存放内核文件和启动文件
FUNS:存放后续自己编写的外设文件
FWLIB:存放固件库文件
SYS:存放与系统有关的文件,如用来精确延时的文件
USER:存放工程以及编译文件和main函数等
2、复制固件库相关文件
从下载好的固件库文件中的以下两个文件中找到对应文件按图所示放到刚刚建好的文件夹中。

内核文件目录:
STM32F10x_StdPeriph_Lib_V3.5.0\Libraries\CMSIS\CM3\CoreSupport
启动文件目录:
STM32F10x_StdPeriph_Lib_V3.5.0\Libraries\CMSIS\CM3\DeviceSupport\ST\STM32F10x\startup\arm
根据你的单片机内存大小选择对应的启动文件
ld——Low-density———小容量—-16-32K
md—-Medium-density—-中容量—-64-128K
hd—–High-density——–大容量—-256-512K
xl—————————-超大容量—-512-1024K
我的单片机内存大小为128k,所以选择md的启动文件。

固件库文件目录:
STM32F10x_StdPeriph_Lib_V3.5.0\Libraries\STM32F10x_StdPeriph_Driver

主函数目录:
STM32F10x_StdPeriph_Lib_V3.5.0\Project\STM32F10x_StdPeriph_Template

文件复制完毕后,模板就创建好了大半,之后去keil中配置好即可。
三、keil软件配置
1、工程相关配置(必要)
新建项目,保存到Demo中的USER目录中。


选择你的芯片型号,可以在原理图上芯片位置找到,我这里用到的是STM32F103RBT6


之后开始从Demo模板中导入对应文件到对应地方,如图所示。







勾选创建16进制文件选项,如果不勾选就无法往单片机下载程序,单片机执行的是这个.hex文件。

在下图位置添加宏定义USE_STDPERIPH_DRIVER,STM32F10X_MD
否则可能遇到编译不通过
该处要详细了解可以参考这篇博客
https://blog.csdn.net/sq2013317/article/details/51451854

将工程中含有.h后缀的文件夹添加到路径,注意必须是包含.h文件的最近一层文件夹。因为后续需要自己封装一些与外设有关的函数(每个函数对应一个.c和.h文件),这些函数存放在FUNS和SYS中,所以可以提前将这些路劲包含进来。

编写空的main函数,编译一下检查模板是否创建正确。

程序编译好后,下载方式根据具体情况配置,JLINK、ST-LINK或者在线烧写。

按如下所示勾选好就基本配置完成。
2、其他配置
如果出现中文乱码按如下所示解决。

四、常见问题及解决方法
由于keil版本和支持包版本不一致可能出现每次打开keil都会报以下错误。

找到Keil安装目录下的.pdsc文件\Keil5_MDK\ARM\Pack\Keil\STM32F1xx_DFP\2.3.0

不知道用什么打开可以将后缀暂时改为.c,之后找到第254行,
将“Message(2, “Not a genuine ST Device! Abort connection.”);”语句删除后,进行保存,再将后缀改回来即可。
五、相关工具
-
CH340、JLINK、ST-LINK驱动:
链接:
https://pan.baidu.com/s/1SbO42vESwT2cNSNAN5WCcA
提取码:ji4x -
在线烧写软件(FlayMcu、Mcuisp):
链接:
https://pan.baidu.com/s/17FDxnQqBwTqxYsCVe4m4oQ
提取码:3wiz -
JLINK固件修复工具(JLINK刷固件,含教程)
链接:
https://pan.baidu.com/s/110Cqxr84cCNnLjf3vqHdwg
提取码:h9dl