Vita Radio Transport (VRT) standard 定义了一个在射频收发机和信号处理装置之间的具有广泛应用的一个的传输层协议 ,用于提升射频和信号处理单元之间的协同性,其应用包括频谱监测,通信,雷达等
VRT协议提供了大量的格式化的选项,去允许传输层对不同的应用进行优化。VRT还提供了一个高精度的时间戳去用来提供不同的接收通道的时间同步。
IF :Intermediate Frequency 中频 A frequency band, typically above the original base-band range of a signal, but below the intended transmit or receive band.
VRT Packet Stream
: A VRT Packet Stream is a sequence of transmitted VRT compliant packets that are all used to convey the same information. A VRT Packet Stream may convey either IF Data, or IF Context, or Extension Data, or Extension Context.
VRT Information Stream :A VRT Information Stream is a collection of VRT Packet Streams, associated together according to VRT rules in order to transport a complete set of Data and Context for one or more related signals.
VRT
Information Stream
is a set of related VRT Packet Streams.
即VRT信息流是数据包流的合集。例如:其中的一个packet stream可能是数字化的采样数据,而与它在一块packet stream可能传递的是 RF 中心频点,带宽,功率,天线方向等。

Stream Identifiers
用来关联所有的packet Stream 到一起,成为information Stream。且Stream Identifiers是惟一的,同一packet stream 的stream ID是相同的
Class
VRT提出了控制 数据包流和信息流 结构和功能的规则
In the context of VRT the term Class means a specification of the structure and function of VRT objects
VRT
Packet Class
is the specification of the name, structure, and function of the packets in a VRT Packet Stream.
Packet Class
is the specification of the name, structure, and function of the packets in a VRT Packet Stream.
其功能规范描述了在每一个包内的每一个字段的解释意义,以及整个packet stream 的目的。
VRT
Information Class
is a specification of the structure and function of the Information Stream.
Information Class
is a specification of the structure and function of the Information Stream.
信息类别的作用 用来充当一个控制文件来创建 单一或者任意数量但功能相同的 information stream ,
下图为information class 和packet class 之间的关系。

class总共8个部件,
1. Class Name and Code 名字
2. Information Stream Purpose 意图, 例如表明数据包是干什么的,或者更具体的从哪里来到哪里去以及干什么。
3. Names of included VRT Packet Streams ,并不是说此处有packet stream,而是对系统设计者而言packet stream应该参考information stream
4. Purpose of each included Packet Stream ,表明
5. Packet Classes
6. Packet Stream Details
7. Reference Points,context在系统中应用的地点,可以是射频的也可以是数字的,可以是VRT数据流中也可以是非VRT协议的数据流,详见 附录B
8. Packet Stream Associations , 数据包的之间的匹配,共有5种类型,其中包括
8.1 Data-Context pairing 在匹配的packet stream 中公用 stream Identifiers
8.2 Source Context association, 用来清除哪个context是从上游来的并且到下游哪个地方去,
8.3 Vector-component Context association ,用于data packet stream 包含矢量数据,多个数据用于一处
8.4 Asynchronous-channel Context association,单一的 data packet stream 可能用于多个异步数据通道,
8.5 System Context association
下图为例子用来阐述 packet stream association

Packet Stream Associations
关联关系总共有5种,
。data – context pairing
。source context association
。vector – component context association
。asynchronous – channel context association
。system context association

图中的 双箭头的pair 表明的是 data 和 context 的匹配,其他 context packet 与 data都是间接的联系,通过context packet 之间的联系建立起来的链来协同作用, 且配对 是独一无二的
Reference-Point Time of an event is the time that the information (in the signal) corresponding to the event was present at the Reference Point
参考点时间用来表示信息在参考点发生的时间。
VRT 可以支持多个时间参考点以及其他类型的context。
IF Data Packet
下图为Data packet 的模板

optional 字段如果没有的话直接去掉就行,不用补零
其中 Header 部分如下


C
: indicates whether the Class Identifier (Class ID) field is included in a packet ,有无 class ID
T
: indicates whether the trailer is included in a packet , 有无尾部。
R
: reserved for future use in VRT ,保留字段。
TSI
: (TimeStamp-Integer) indicating which, if any, type of Integer-seconds Timestamp is present in the packet. 如果有时间戳的话指示时间戳的整数部分是啥类型的,

TSF
: (TimeStamp-Fractional)indicating which, if any, type of Fractional-seconds Timestamp is present in the packet 指示时间戳小数部分来源

Packet Count
: Packet Count shall increment in each consecutive IF Data packet having the same Stream Identifier and the same packet type ,包计数器,可以对连续的IF data packet 进行计数,这些packet具有相同的Stream Identifier 和packet type。
Packet Size
: indicates the total number of 32-bit words present in the IF Data packet,表示有多少32bit数在IF Data packet 里面。
Stream ID
:( Stream Identifier) different Stream IDs used in different Packet Streams enable a receiver of those packets to separate them into their respective Packet Streams 用来区分不同的 packet stream 。
stream ID 不是必须的,如果仅有一个数据包在单一数据链路传递的话就可以不用要,
如果 packet stream想用同一 stream ID 的话那每一个packet都得有,
在系统内部,不同的packet stream 之间的 Stream ID是不同的。
如果要用到 data-context 配对,那么IF data packet需要 Stream ID
Class ID
: ( Class Identifier) makes it possible for the receiver of a VRT Packet Stream to determine the identity of both the Information Class used for the application and the Packet Class from which each received packet was made.
class ID 是VRT packet stream接收机用来根据information class 识别用途, 以及识别接收到的数据包的类别

OUI(Organizationally Unique Identifier):This is an IEEE-assigned 24-bit number which indicates the identity of the company that created the Information Class and the Packet Class generating the IF Data Packet Stream,公司ID 表明是谁定义的information stream 不是表明是谁设计或者销售的设备
Information Class : indicates which of that company’s Information Classes defines the Information Stream containing the Packet Stream
Packet Class : indicating the Packet Class from which the packet was created.
Timestamp :
precisely specify the Reference-Point Time of the first Data Sample contained in the packet
时间戳共有两部分,小数部分和整数部分,整数部分以秒为分辨率,32位, 主要传递UTC时间或者 GPS 时间,
小数部分主要有三种,一种是sample-count ,以采样周期为最小分辨率,一种是real-time以ps为最小单位,第三种是以任意选择的时间进行累加得出的,前面两种时间戳可以直接与整数部分叠加,第三种则不能保证与整数部分保持恒定关系,前两种与整数部分叠加来操作的可以在覆盖的时间范围为年
小数部分的时间戳共有64位,小数部分可以在没有整数部分的情况下使用,
所有的时间带来都是在以一个采样数据为该reference-point 时间
Data Payload
:
VRT 为了对一些具有共性的数据包进行有效的打包,VRT定义了一种称为Item packing field 的字段: 主要办好三种信息: Data Item : 所有的采样数据,Event Tag : 用来指示Data Item之间的信号相关和处理相关事件,channel tag 用在多个信号在一个包内在packet stream 中传输的时候作为标签使用,

所有的 Item Packing Field的大小范围应该在1-64位,且所有的Item的大小均相同,所有的Item在字段内均左对齐
channel tag 的大小应该在1-15bit之间,且所有的channel tag应该都是一样的尺寸,channel tag 在整个字段的最右边
event tag 大小在1-7bit 范围之间, 并且所有event tag的尺寸都应该一样,
item packet filed 的大小是包含了 data和channel tag 和 event tag的和。
item packing fields 在 32位的数据字段中的排列总共有两种方式,一种是“链路效率”,一种是“处理效率”。

例如可以将data payload的作为一半I,一半Q。
Trailer
: indicate the validity of the Data and the status of the processes producing that Data, 尾部包含有指示数据有效的字段和数据处理产生的状态,以及包含有指示关联的有几个context packet。其总共包含有4个字段,

Enables
字段和
State and Event Indicators
字段一起作用,用来标记data packet 有一个或者多个data events 或则状态更新,

calibrated time indicator : ‘1’ 指示时间戳已经同步至外部参考源上,‘0’指示时间戳是free running,可能不精确。
Valid Data Indicator :’1′ 指示数据在包内有效,’0′ 指示存在可能使数据无效的条件。packet class 和 information class 字段应该作为特殊的条件影响 valid data indicator 除非它没有被使用, 此字段是依赖于应用的,
Reference Lock Indicator : 参考锁定指示,’1’指示对于任意一个影响数据的锁相环均锁定 ‘0’ 指示至少有一个锁相环没有锁定 。
AGC/MGC Indicator : ‘1’ 指示AGC is active ‘0’ 指示 MGC
Detected Signal Indicator : ‘1’ 指示 包内数据含有 detected signal 。
Spectral Inversion Indicator : ‘1’ 指示数据在有效载荷中传递的信号相对于系统参考点处的信号频谱是一个反转的频谱信号,
Over-range Indicator : ‘1’ 指示至少有一个采样数据在载荷内因为超过data item 的范围而无效,
Sample Loss Indicator : ‘1’ 指示 包内包含有至少一个不连续点,是由于处理器错误或者buffer 溢出 。
剩余的两个字段在尾部是一个可选项,其用来提供有多少个context packet 与IF data packet 相关,它提供了一个指示: 与数据相关的event或者context 已经改变或者该数据包尚未与context packet进行通信
E :
‘1’ 指示 Associated Context Packet Count ,用来指示所有的context packet的数量和 直接或间接地与IF Data packet 关联,’0′ 指示 Associated Context Packet Count 未定义。
在某些应用中只有立即影响到数据处理的context packet 才被计数。这可可以使下游处理器能够明确处理数据所需要等待的context的优先级。
在有些应用中,只有一些产生数据的处理器产生的context packet才能被计数,其他的context packet可能会在下游的某处关联, 然后修改整个计数。
Associated Context Packet Count :
7位无符号数从0-127之间变化,低位在最右边。该计数器可以发送包含该计数的IF data packet 以及发送关联 context packet 。
context packet

context packet 的数据包结构大体上与 IF data packet相似,但是其没有尾部,
其中包头 header 如下:

packet type
: 见 IF data packet
C
: 见 IF data packet
TSM
: Timestamp Mode ,用来指示是由有时间戳是否是高精度的还是低精度的, ‘1’ 指示精确的时间戳 ‘0’ 指示通用的时间戳,
其余字段与 IF data packet 相同,
context section
:

context section 主要分为两部分,一个是context indicator 用来指示那个context field 在这个包内,
一个新的 context packet不需要跟着每一个 data packet ,而是仅当相关联的 metadata 变更的时候 才发送,
对于有些特定的字段接收方必须确定context filed 不会包含有 时间戳的变更,直到下一个context packet 里的时间戳也是相同的,
persistent 指示的是如果这个字段没有变更就不需要传输, 因为metadata 知道字段被忽略不需要变更,当包含persistent字段且TSM比特位为粗糙的精度,如果有多个改变发生时,可以将多个改变聚合到与该时间戳相同的data packet 上
single data packet 指示的是优先为single data packet 应用。
下面两个表格 一个是context 字段的名称以及该字段属性以及长度的表格,以及context field 变更指示


context indicator是当某一状态变更时则该字段指示为1 ,保持不变时则为0
Reference Point Identifier :
参考点 ID 是用来指示context 应用的地点,reference point ID ,当使用的时候应该包含参考点的 stream ID
参考点常常会有模拟信号,为了使信号由参考点ID来指示,必须分配 stream ID
reference point ID可以由系统设计者修改,

Bandwidth Field
: 带宽字段由VRT 设备供应商决定,主要与 band-limiting 滤波器相关,但也可以与其他条件相关联。
对于采样数据多数有用的频谱都小于奈奎斯特采样带宽,

带宽的单位为Hz,共计64bit,定点小数,小数部分为20位,分辨率为0.95mHz ,范围为0-8.79THz
负数带宽是无效的。
IF Reference Frequency Field:
一般指示的是频带的中心 ,但是如果 IF Band Offset 字段被使用 时
Band center = IF reference frequency + IF Band Offset ;
如果数据流包含的是实信号则 IF reference Frequency 的范围就在 0至 +fs/2之间变化 如果是复信号则频率范围在-fs/2至 +fs/2之间变化。

频率分辨率为 0.95mHz 范围为±8.79THz 。
RF Reference Frequency field
: 原始射频频率。

频率分辨率为 0.95mHz 范围为±8.79THz 。
RF Reference Frequency Offset Field :
对于一些信道化器,会从一个宽带信号产生大量的窄带信号,每一个信道化器的输出信号源自与输入信号频带的中心的恒定偏移量,
此字段提供了一种当调制器频率发生变化时 仅传输更新量,避免链路拥塞
original frequency = RF reference Frequency + RF reference Frequency Offset ;
频率分辨率为 0.95mHz 范围为±8.79THz 。

IF Band Offset Field:
当IF reference 频率值大于band center 是则 补偿值为负, 当IF 频点低于中心频点时 补偿为正。
频率分辨率为 0.95mHz 范围为±8.79THz 。

Reference Level Field :
表示的是在参考点的采样数据的功率,单位是dBm,但是在此参考电平之下表示的一个正玄波的峰值电平为1,对于有符号的数据格式是从-1~+1 。对于无符号是从0~+1 。 因此其定义为数据包内单位正弦信号表示的功率电平。
表示的是负载阻抗为50欧姆时的信号功率, 用16bit 表示,其中低7位为小数位, 表示的功率电平范围是±256dBm ,最小分辨率为 1/128 dBm (0.0078125dBm),

Gain Field :
用来描述参考点到所描述信号之间的大量的信号增益和衰减,与信号参考电平共同使用可以用来推断其余地点的功率水平,
字段由两个16位的子字段组成,例如 对于有些设备需要平衡噪声和线性度需要分散增益,第一级的增益可以使是射频前端增益或者RF增益,第二级传递 后端增益或者中频增益,而对于有些设备不需要进行增益分配,那么第二级的增益就可以设为0 ,
如果是数字化的信号就需要根据两点之间的单位正弦信号进行计算。

考虑到数字化过程的问题,正的增益表示的是描述信号大于单位正弦信号,负的增益则表示小于单位正弦
另外 计算增益不用考虑饱和等非线性效应。
最好参考点的信号和描述信号都是数字的或者都是模拟的, 使用参考电平字段可以更准确地描述具有模拟参考点的数字描述信号。
增益的范围是±256dBm ,最小分辨率为 1/128 dBm定点小数位7位,
Over-range Count Field :
用来计算data packet 内部超过幅值范围的数的个数。并不在多个数据包内累加,

对于时间精度模式(TSM) 为粗略精度是,那么context packet 的时间戳应该等于或者晚于参考点的采样数据的时间戳,如果是精细时间精度时则需要完全配。
The Sample Rate Field:
采样速率字段,定点小数,小数部分为20位,分辨率为0.95mHz ,范围为0-8.79THz

Timestamp Adjustment Field :
因为射频信号在系统中的传递,总是会通过各种处理器在数字化前和数字化后会产生延迟,对于信息而言,信息 刚好到达传感器的和时间总是很重要的,时间戳在IF data packet 里面总是用于表示信号数字化的时间,时间戳调整调整量是用来调整参考点的时间戳,
数据包中的时间戳字段 与配对的context packet 中最近发送的时间戳调整量的综合记为数据包中第一个数据样本的参考点时间,
时间戳模式设置成精细分辨率,上下文数据包的时间戳和最近发送的时间戳调整之和 为context packet 中指示的上下文的参考点时间。
典型的应用是时间戳给定的是ADC的转换时间,时间戳调整量可以用来调试之间指示第一个采样信号在上游某一个点的到达时间,例如天线。

时间戳的单位是ps 调整量是64bit ,最高可调整的时间是±9.2million seconds ,最小分辨率是1ps 。
Timestamp Calibration Time Field :
校验时间用在当GPS信号丢失的情况下,或者utc时间不能持续监测插入和取消飞秒操作,时间戳校正量用来校正整数秒部分的时钟,

共计32bit,是当前已知的准确时间基准。
Temperature Field:
温度字段 单位是摄氏度 Celsius (℃).,低16bit 有数据,小数部分6位,支持的温度范围为 -273.15 ℃ to +511.984375 ℃.,分辨率为0.015625℃(1/64℃)

Device Identifier Field:
设备ID 包含有制造商的OUI,24bit 由 IEEE注册的组织, 是生产商的ID,
16bit的设备代码,设备的生产唯一标识,

State and Event Indicator Field:
状态和时间指示用来传递一系列二进制的指示信号,和有限数目的非二进制状态指示,它包含8个预定的指示位使能和对应指示信号,


如果packet class 和 information class 没有定义的话那么 indicator 就不支持。
此处所有的字段含义均与 data packet 的尾部含义相同。
Data Packet Payload Format Field :
用于描述data packet 的格式等

Packing Method : ‘1’ 指示data packet是 link-efficient packing ‘0’ 指示 data packet是 processing-efficient packing 。
Real/Complex Type :指示数据使否是实数 还是复数,

Data Item Format :5bit数据用来指示data item 中的数据类型

Sample-Component Repeat Indicator :’1′ 指示 采样样本数据重复 ‘0’ 指示不重复
Event-Tag Size :应当与data packet 中的字段相同,是一个3bit的无符号数,
Channel-Tag Size : 应当与data packet 中的字段相同,是一个4bit的无符号数,
Item Packing Field Size :是一个比item packet size 小1 ,是一个6bit无符号数,与data packet stream 相匹配。
Data Item Size : 6bit无符号数,比实际的匹配的 data Item的 大小 要小1。
Repeat Count :16bit无符号数,比实际的匹配的 data Item的 大小 要小1。
Vector Size :16bit无符号数,比实际的匹配的 data Item的 大小 要小1。
Formatted GPS Geolocation Field :
GPS系统和INS(惯性导航系统)地理位置字段,具有相同的字段格式,

GPS/INS Manufacturer OUI : IEEE 分配的 GPS /INS 生产商.
TSI 字段 时间戳整数部分,TSF字段,时间戳小数部分。


Geolocation Angle : 32bit数,定点小数小数位22位,表示的角度范围是±512度,分辨率为2.38e-7度。
适用于地理角度的字段包括 经度,纬度,航向角度,轨道角度 ( latitude,longitude, heading, and track angle.)
纬度是-90.0到90.0之间,经度是-180度到180度之间。
altitude 字段 32bit ,小数位5位,单位是m,高度范围±67108km,精度是3.1cm,另外对于高度描述,GPS是WGS-84 ellipsoid ,而INS则是典型的海平面高度。

Speed Over Ground :地面速度,32bit 16位定点小数,单位是m/s 范围从0到65636m/s ,分辨率为1.5e-5m/s 。

航向角遵从以十进制表示真北方向
轨道角度也是十进制真北方向
下图为航向角和轨道角的示意图,航向角表示飞机头部所对的角度,轨迹角度表示的是实际航行轨迹的切线方向角度,

Magnetic Variation : 磁场变化,真北方向,从-180度到+180度。
The ECEF (Earth-Centered, Earth-Fixed) Ephemeris Field:
地心地固坐标系星历,提供了一个在地心地固笛卡尔坐标系下的地点参数,该参数可以分解出速度和高度。

下面是三个分别是方位,姿态,速度,的定标,
方位的单位是m 姿态的单位是十进制的度,速度的单位是m/s 。

Relative Ephemeris Fields :
相对星历字段,跟ECEF具有相同的格式,跟ECEF 配合使用,只不过 ECEF的坐标是地心地固坐标系,而此坐标系统是自定义的
Ephemeris Reference Identifier :
星历参考ID 当报告相对星历时,星历参考标识符用于识别其位置设定为原点的过程。

星历参考ID 在使用包含有context packet的 Stream ID 时,星历参考ID是将此相对星历表转换成ECEF坐标所必需的。
GPS ASCII Field :
GPS设备输出的信息,格式是ascll 码字符 一般是NMEA-083格式的
OUI号是设备生产商的,number of words 表示的传递的ascll字符所需的32bit字段的数目

context Association lists section :
共有4种context Association lists ,每一个联系单都支持联系不同类型的metadata ,

通过stream ID包含在另一个context packet association list中经此 context packet stream 与另一个 context packet stream 进行关联,此外还可以包含 channel tag 使得可以支持异步的多信道关联
source list size 包含多少个stream ID 在source context association list 中,数目从0-511之间9位
System List Size field 包含多少个stream ID 在 System context association list 中,数目从0-511之间9位
Vector-component List Size : 包含多少个stream ID 在 Vector-component Context Association List 中,数目从0- 65,535之间16位
Asynchronous-Channel List Size : 包含多少个stream ID 在 Asynchronous-Channel Context Association List中,数目从0- 32,767之间15位
A : A为0 则忽略 Asynchronous-Channel Tag,1 则包含
如果list 大小为0 则忽略,保留字段全设置为1
data packet stream 可以直接或者间接地与context packet stream进行关联,直接的话是通过这将stream ID写入 列表中,间接的话则是将与该data packet stream 进行关联的context packet stream关联也可以。
与接收机的通信不一定要将全部的关联的 context packet stream都接收到,但是至少有一个包有关联列表,
context 关联列表可以用来关联多个 context packet stream 并且不关联data packet stream
source context association list
因为大部分的数据都是经过一连串的处理才的出来的,比如,信号经过了DDC,解调器,等一些器件,source context association list 便提供了将该数据与一些context packet关联的能力,
context packet
Stream
和context packet
Stream
之间的关联也是用 source context association list 进行关联,
Stream
和context packet
Stream
之间的关联也是用 source context association list 进行关联,
System Context Association List
System Context Association List 使data packet stream 附加的,不是相互关联的矢量信号,异步信道,等的metadata。附加的metadata 可以是任意类型的metadata ,可以在context packet 或者 extension context packet 中传递,
System Context Association List不应该用于关联其他几个类型列表能够关联的选项
Vector-component Context Association List
对于矢量信号,每一个逐渐都有对应的metadata与它关联,
Vector-component Context Association List 它是通过额外的context packet stream关联每一个矢量元件, Vector-component Context Association List列举出N个stream ID ,N是向量的维度,第一个streamID就是向量的第一个元件,以此类推,最后一个stream ID 也是向量的最后一个部件。另外 此列表只能关联矢量元件,其余的不能关联。
Asynchronous-Channel Context Association List
如果 channel tag 被使用了的话,那么可以使用异步信道上下文 关联列表。它包含 一个context packet 的stream ID 的列表去关联信道。它包含一个“A”bit位,如果它为1 的话则 Asynchronous-Channel Tag List 与 Asynchronous-Channel Context Association List有相同的大小,
Asynchronous-Channel Tag List 与 Asynchronous-Channel Context Association List的stream ID 应该匹配
Information Stream and Class Rules
Information Class 是用于创建 information stream 的规范,它描述了其中每一个packet stream 的意图和结构。
Data Packet Stream Rules
Information Stream 可能包含一种 packet stream,但是一般情况下都有好几种 例如,IF data packet 可能与IF context packet stream 配对,
其中包含的data packet 可以是 IF data packet stream,也可以是extension data packet stream 。
当data packet stream 包含在information stream 中时,它应该与 一系列 的context packet stream 进行关联(associate),方法是将其与其中的一个context packet 进行配对 (pair)
Data Packet Stream 不应该与另一个Data Packet Stream配对
Data Packet Stream不应该与一个information stream 关联
Information Stream也可以没有 data packet stream ,当传递的data信号是模拟信号或者非VRT的数字信号时,或者仅用来传递设备状态。
Context Packet Stream Rules
一个 context packet stream 最多配对(pair)一个 data packet stream ,一旦context packet stream 配对了一个data packet stream 那么context packet stream 不可以与其他context packet stream关联,不应该与同一或者其他的information stream当中的context packet stream关联,其stream ID不能出现在其他的Context Association List里面
context packet stream 和 data packet stream 总是一一对应的关联,这样试图建立一个简单的合集传递一个有用信号没有过多的context association lists
附加 context packet stream 到 information stream 里可以通过和 data packet stream 进行关联,从而使得其与其他的 context packet stream 进行直接或者间接的关联。
也就是说 context packet 与 data packet进行关联的话就不能跟其他的 context packet 关联,省的关联很复杂,所有的context 都与 data 关联,以此来描述信号特征。
如果 context packet stream没有与data packet stream 进行关联,则可以与本information stream或者其他的information stream中的 context packet stream 进行关联,但是这样做只能共享context 不能共享 data
information class specification

表中很多的信息并不是显示在数据流中,只是给系统设计者的一个参考
packet classes 共有4类目前, IF Data Packet Classes, Extension Data Packet Classes, IF Context Packet Classes, Extension Context Packet Classes
extension packet 与IF data packet 的区别就在于其中的data item 不符合指定的数据项类型,因此数据格式被表示为“非标准”
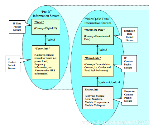
packet stream associations
图中双向的箭头匹配发生在 data packet stream 和 context packet stream 共享 stream ID
第二个 包 1024QAM 的 information stream 的 system info 的context packet stream 与demod info 通过 system context关联,通过将 system info 的 streamID 写进 demod info的 system context association list。

如果 information stream 中的packet stream 太多时候,一张图来表示可能无法工作,因此可以通过一个概述来表示,

data packet 和 context packet的pair 是通过相同的stream ID来实现的,而
版权声明:本文为uio159753原创文章,遵循 CC 4.0 BY-SA 版权协议,转载请附上原文出处链接和本声明。