基于stm32的智能输液系统设计

  • Post author:
  • Post category:其他



目录


一、原理简述


二、系统硬件设计


1.stm32f103核心控制器


2.电机驱动模块


3.LCD显示屏模块


4.注射液滴速检测模块


5.湿度检测模块


6.声光报警模块


7.按键控制模块


三、系统软件设计


1.声光报警模块及电机驱动软件设计


2.LCD显示屏软件设计


3.注射液滴速检测模块软件设计


4.湿度检测模块软件设计


四、实物展示


五、完整原理图


六、完整代码


一、原理简述

目前,医院进行静脉注射治疗都是采用手动控制,需要根据病人的实际情况,手动调节输液的速度,还需要时刻关注注射液的剩余量,及时针对各种不确定情况做出反应。显然,这种静脉注射方式很不方便,有着很大的不确定性。

本设计将采用stm32为核心控制器件,采用红外对管实时测量药液滴速、湿度传感器检测药液瓶中的剩余药液量、步进电机配合传动装置控制液滴速度,医护人员可以精准控制药滴滴速,当检测到液位过低或者滴速过快时,会产生声光报警提示医护人员注意,同时如果患者发现身体有什么不适,也可以手动触发报警器。

二、系统硬件设计

系统硬件的整体框图如下:

本设计主体上共分为七个部分,即stm32核心模块模块、电机驱动模块、LCD显示模块、注射液滴速检测模块、湿度传感器模块、声光报警模块及按键控制模块。通过stm32,协调配合另外六个部分,共同完成智能输液系统的完整功能。

1.stm32f103核心控制器

stm32f103c8t6的实物图如下:

其原理图如下:

stm32f103c8t6为意法半导体生产的一款高性能32位处理器,采用ARM cortex-M3为内核,在稳定运行的情况下,主频可高达72M,是传统51单片机的性能的几十倍,能完成许多复杂的功能。其最小系统主要包括:stm32芯片、复位电路、时钟电路、电源电路、代码烧录电路和boot选择电路。

stm32f103c8t6用着丰富的外设,例如GPIO、USART、ADC、PWM、TIMER、硬件SPI、硬件IIC、USB等。在本设计中,将会使用到的它的GPIO、ADC、EXTI、TIME等。其中,GPIO需要控制声光报警模块、电机驱动模块、LCD显示模块;湿度液位检测通过模数转换(ADC)进行检测;滴速通过外部中断计数,配合TIME,计算出液滴滴速。

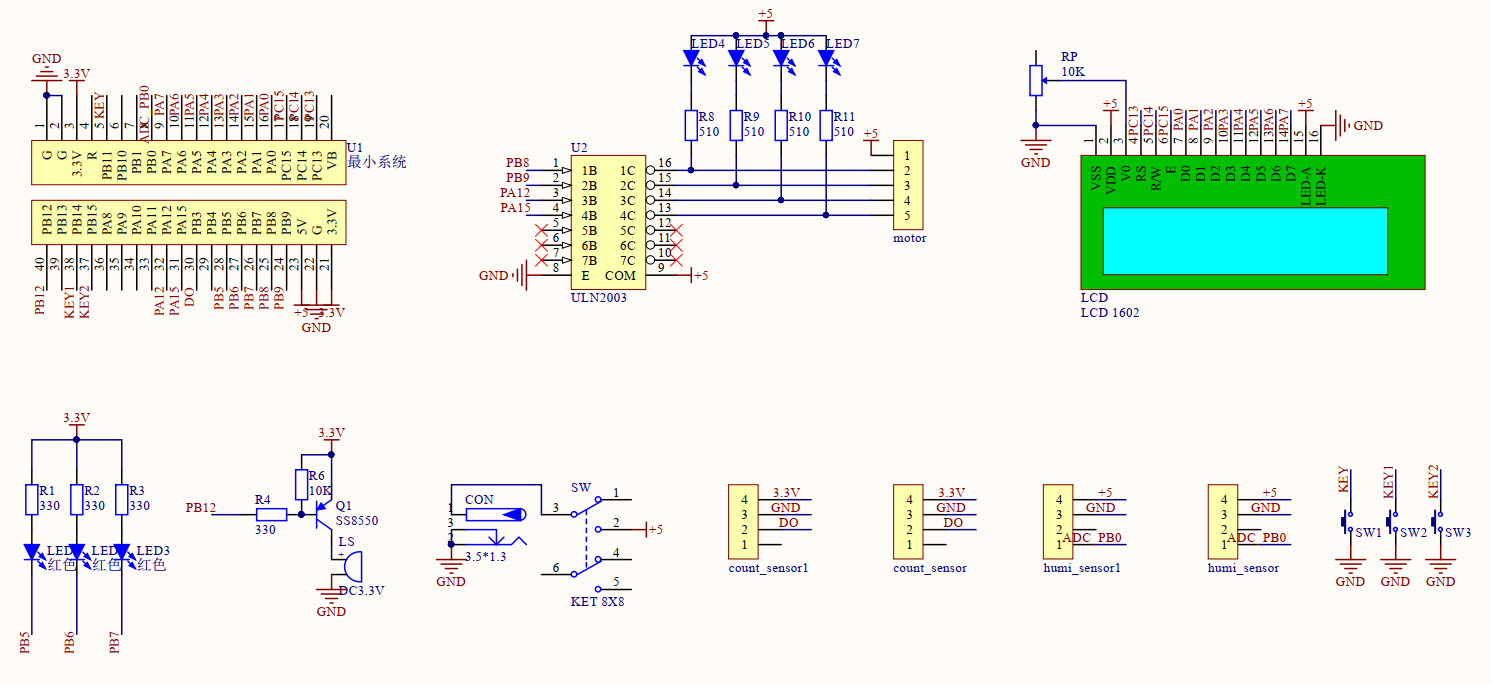
2.电机驱动模块

电机驱动模块电路如下所示:

在本设计中,采用一个五线四相5V步进电机控制液滴滴速。驱动电机需要较大电流,无法直接通过GPIO进行控制,因此,需要在GPIO和电机之间增加一个驱动电路,增加GPIO的驱动能力,才可以驱动电机转动,这里选择的是ULN2003.

ULN2003是大电流驱动阵列,多用于单片机、智能仪表、PLC、数字量输出卡等控制电路中。可直接驱动继电器等负载。输入5VTTL电平,输出可达500mA/50V。其内部由七个硅NPN达林顿管组成。 该电路的特点如下: ULN2003的每一对达林顿都串联一个2.7K的基极电阻,在5V的工作电压下它能与TTL和CMOS电路 直接相连,可以直接处理原先需要标准逻辑缓冲器来处理的数据。

3.LCD显示屏模块

本设计采用LCD1602作为人机交互的界面,在显示屏上,将显示当前液滴滴速以及药液瓶中药液剩余情况的显示。其原理图如下:

LCD1602可以显示两行共32个ASCII字符,在上图中,RP为一个电位器,通过调节LCD PIN1和PIN3之间的电阻,可以起到调节LCD背光的效果。RS、RW和EN为LCD的控制线,其中RS为数据/指令控制、RW为读写控制、EN为使能控制,D0~D7为数据口,LCD的控制数据通过这八根线进行传输。其价格低廉,且易于控制。

4.注射液滴速检测模块

注射液滴速检测模块实物图如下:

模块的原理图如下:

LM393是一个运算放大器,起着电压比较器的作用。当槽型光耦之间没有遮挡物时,红外接收管导通,LM393的正向输入端拉到地,此时正向输入端的电压低于反向输入端的电压,D0输出一个低电平,此时LED是亮的。同理,当槽形光耦之间有遮挡物时,LM393的正向输入端与地的电阻非常大,此时改点电位接近VCC,比反向输入端电压高,D0输出高电平,LED是灭的。

其与stm32之间的接口如下:

在PCB上,提供两个接口,一个接口可以直接将传感器插入,另一个接口可以用延长线进行连接,方便接线。模组3.3V供电,其DO引脚接到stm32的PB3上,当有液滴滴过,D0会产生一个上升沿,stm32检测到上升沿后,产生一个外部中断,计数加1,再配合定时器,计算单位时间内的液滴数就可以计算出药液滴速了。

5.湿度检测模块

湿度检测模块的实物图如下:

该模块的原理图和注射液滴速检测模块基本一致,该模块增加了一个电位器,可以调节传感器的灵敏度。其与stm32之间的接口如下:

该模块为5V供电,其AO引脚,接入stm32的PB0,PB0可以复用为外设ADC,外界湿度发生变化怎传感器的阻值产生变化,通过一定的电路转换,可以将这个变化转换成电压的变化,进而被ADC检测采集,以此可以判断药液的剩余量。

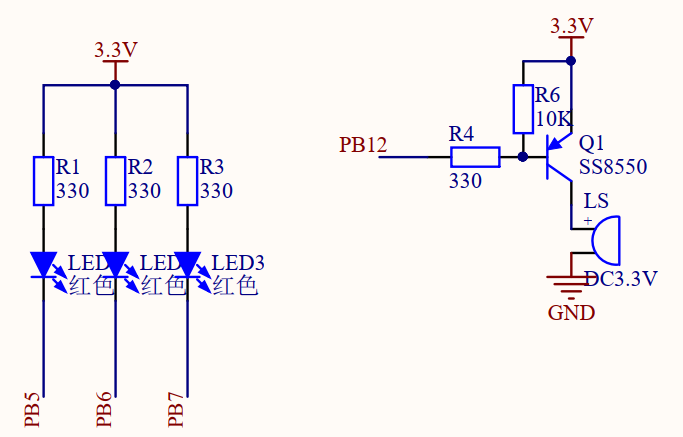
6.声光报警模块

声光报警模块原理图如下所示:

上图左边为LED控制电路,右边为蜂鸣器驱动控制电路。LED的控制原理图很简单,LED的负极接stm32的PB5/6/7,当这些GPIO输出低电平时,LED亮,反之,LED则灭。 蜂鸣器通过一个PNP三极管驱动,当PB12输出一个低电平时,蜂鸣器的正极接到3.3V,蜂鸣器响,反之,蜂鸣器则保持安静。

7.按键控制模块

按键用来手动触发报警和调节滴速。用户可以通过按键设置滴速阈值,当系统检测到滴速大于阈值时,会设置电机反转来模拟压缩滴管,减小滴速,反之,则正转电机来模拟放松滴管,增大滴速。其原理图如下:

按键一端连接stm32的GPIO,另外一段连接GND,当有按键按下时,连接stm32的GPIO检测到有低电平输入,判断为按键按下,然后就可以执行对应的操作,如报警、增大或者减少设定阈值等。

三、系统软件设计

首先需要对stm32外设进行初始化,包括GPIO、TIME、EXTI和ADC的初始化,然后对LCD初始化。初始化完成之后,就可以进行主要业务逻辑的实现了,具体实现逻辑如下图:

下面将从四点对软件进行详细介绍。

1.声光报警模块及电机驱动软件设计

在使用蜂鸣器、LED和电机之前,需要将其对应的GPIO进行初始化,将这些GPIO全部设置成推挽输出即可,如下:

void LED_BEEP_MOTOR_Init(void)
{
 
	 GPIO_InitTypeDef  GPIO_InitStructure;
		
	 RCC_APB2PeriphClockCmd(RCC_APB2Periph_GPIOA|RCC_APB2Periph_GPIOB, ENABLE);	 //使能PA,PB端口时钟
		
	 GPIO_InitStructure.GPIO_Pin = GPIO_Pin_5|GPIO_Pin_6|GPIO_Pin_7|GPIO_Pin_8|GPIO_Pin_9|GPIO_Pin_12;				
	 GPIO_InitStructure.GPIO_Mode = GPIO_Mode_Out_PP; 		 //推挽输出
	 GPIO_InitStructure.GPIO_Speed = GPIO_Speed_50MHz;		 //IO口速度为50MHz
	 GPIO_Init(GPIOB, &GPIO_InitStructure);					 //根据设定参数初始化GPIO
    
     GPIO_InitStructure.GPIO_Pin = GPIO_Pin_11|GPIO_Pin_15;				
	 GPIO_InitStructure.GPIO_Mode = GPIO_Mode_Out_PP; 		 //推挽输出
	 GPIO_InitStructure.GPIO_Speed = GPIO_Speed_50MHz;		 //IO口速度为50MHz
	 GPIO_Init(GPIOA, &GPIO_InitStructure);			
}

然后为了方便,针对这些外设,定义对应的宏,如下:

#define LED0 PBout(5)	
#define LED1 PBout(6)	
#define LED2 PBout(7)	

#define BEEP PBout(12)	


#define motor1 PBout(8)
#define motor2 PBout(9)
#define motor3 PAout(12)	
#define motor4 PAout(15)

接下来就可以直接对这些GPIO的高低电平输出做出控制了,比如,昂LED0亮起来,可以这样:

LED0 = 0;

其余控制类似。

五线四相步进电机的控制原理有需要自行查阅资料,这里只给出驱动代码:


//正转
void F_Rotation(u16 x)
{
	u8 j;
	for(;x>0;x--)
	{
		switch(j)
		{
			case 0:motor1 = 1;motor2 = 0;motor3 = 0;motor4 = 0;break;
			case 1:motor1 = 0;motor2 = 1;motor3 = 0;motor4 = 0;break;
			case 2:motor1 = 0;motor2 = 0;motor3 = 1;motor4 = 0;break;
			case 3:motor1 = 0;motor2 = 0;motor3 = 0;motor4 = 1;break;
		}
		j++;
		if(j>=4)   j=0;
		delay_ms(2);
	}
	
}

//反转
void B_Rotation(u16 x)
{
	u8 j;
	for(;x>0;x--)
	{
		switch(j)
		{
			case 0:motor1 = 0;motor2 = 0;motor3 = 0;motor4 = 1;break;
			case 1:motor1 = 0;motor2 = 0;motor3 = 1;motor4 = 0;break;
			case 2:motor1 = 0;motor2 = 1;motor3 = 0;motor4 = 0;break;
			case 3:motor1 = 1;motor2 = 0;motor3 = 0;motor4 = 0;break;
		}
		j++;
		if(j>=4)   j=0;
		delay_ms(2);
	}	
}

2.LCD显示屏软件设计

同样,在使用LCD显示之前,需要将对应的GPIO进行初始化,如下:

void LCD1602_GPIOInit(void)
{
    GPIO_InitTypeDef  GPIO_InitStructure;
	RCC_APB2PeriphClockCmd(RCC_APB2Periph_GPIOA|RCC_APB2Periph_GPIOC, ENABLE);
	GPIO_InitStructure.GPIO_Pin = GPIO_Pin_13|GPIO_Pin_14|GPIO_Pin_15;	
	GPIO_InitStructure.GPIO_Speed = GPIO_Speed_50MHz;
	GPIO_InitStructure.GPIO_Mode = GPIO_Mode_Out_PP; 
	GPIO_Init(GPIOC, &GPIO_InitStructure);	 

	GPIO_InitStructure.GPIO_Pin = GPIO_Pin_0|GPIO_Pin_1|GPIO_Pin_2|GPIO_Pin_3|GPIO_Pin_4|GPIO_Pin_5|GPIO_Pin_6|GPIO_Pin_7;
	GPIO_InitStructure.GPIO_Mode = GPIO_Mode_Out_OD;
	GPIO_InitStructure.GPIO_Speed = GPIO_Speed_50MHz;
	GPIO_Init(GPIOA, &GPIO_InitStructure);	
}

然后就需要根据LCD驱动的时许,编写对应的驱动代码,包括写指令和写数据,如下:

void LCD1602_Write_Cmd(u8 cmd)
{
	LCD1602_RS=0;
	LCD1602_RW=0;
    LCD1602_EN=0;
	GPIO_WriteLow(GPIOA,cmd);
    delay_us(5);
	LCD1602_EN=1;
	delay_ms(2);
	LCD1602_EN=0;
    
}



void LCD1602_Write_Dat(u8 dat)
{
	LCD1602_RS=1;
	LCD1602_RW=0;
    LCD1602_EN=0;
	GPIO_WriteLow(GPIOA,dat);
    delay_us(5);
	LCD1602_EN=1;
	delay_ms(2);
	LCD1602_EN=0;
    
}

接下来,就需要根据显示屏的寄存器,对LCD进行初始化了:

void LCD1602_Init()
{
	LCD1602_GPIOInit();
    //初始化LCD1602
    LCD1602_Write_Cmd(0x38);//设置8位格式,2行,5x7
    LCD1602_Write_Cmd(0x0c);//整体显示,关光标,不闪烁
    LCD1602_Write_Cmd(0x06);//设定输入方式,文字不动,地址自动+1
    LCD1602_Write_Cmd(0x01);//清屏
	delay_ms(5); 
}

最后就是控制LCD在什么位置显示什么内容:

void LCD1602_Set_Cursor(u8 x, u8 y)
{
	if(y==0)
		LCD1602_Write_Cmd(0x80+x);
	else
		LCD1602_Write_Cmd(0x80+0x40+x);;
}


void LCD1602_Show_Str(u8 x,u8 y,u8 *str)
{
    if(str != NULL)
    {
        LCD1602_Set_Cursor(x, y);
	    while(*str!='\0')
	    {
		    LCD1602_Write_Dat(*str++);
	    }
    }
   
}

例如,我想在第一行第一个显示“LHSMD”这一串字符,代码可以这么写:

LCD1602_Show_Str(0,0,"LHSMD\0");

3.注射液滴速检测模块软件设计

液滴滴速的检测,需要使用到stm32的外部中断以及定时器。这里外部中断使用的时外部中断线3,定时器使用的定时器3,定时时间为1s。

外部中断初始化及中断服务函数如下:

uint16_t drop_count = 0;
//外部中断初始化函数
void EXTIX_Init(void)
{
 
    EXTI_InitTypeDef EXTI_InitStructure;
    NVIC_InitTypeDef NVIC_InitStructure;
    GPIO_InitTypeDef GPIO_InitStructure;

    RCC_APB2PeriphClockCmd(RCC_APB2Periph_AFIO,ENABLE);//外部中断,需要使能AFIO时钟
 	RCC_APB2PeriphClockCmd(RCC_APB2Periph_GPIOB,ENABLE);//使能PORTB,PORTE时钟
    GPIO_PinRemapConfig(GPIO_Remap_SWJ_JTAGDisable , ENABLE);  /* PB3作为普通GPIO使用 */

	GPIO_InitStructure.GPIO_Pin  = GPIO_Pin_3;
	GPIO_InitStructure.GPIO_Mode = GPIO_Mode_IPD; //设置成下拉输入
 	GPIO_Init(GPIOB ,&GPIO_InitStructure);//初始化

    //GPIOC.5 中断线以及中断初始化配置
  	GPIO_EXTILineConfig(GPIO_PortSourceGPIOB,GPIO_PinSource3);

  	EXTI_InitStructure.EXTI_Line=EXTI_Line3;
  	EXTI_InitStructure.EXTI_Mode = EXTI_Mode_Interrupt;	
  	EXTI_InitStructure.EXTI_Trigger = EXTI_Trigger_Rising;//上升沿触发
  	EXTI_InitStructure.EXTI_LineCmd = ENABLE;
  	EXTI_Init(&EXTI_InitStructure);	 	//根据EXTI_InitStruct中指定的参数初始化外设EXTI寄存器

  	NVIC_InitStructure.NVIC_IRQChannel = EXTI3_IRQn;			//使能按键所在的外部中断通道
  	NVIC_InitStructure.NVIC_IRQChannelPreemptionPriority = 0x02;	//抢占优先级2 
  	NVIC_InitStructure.NVIC_IRQChannelSubPriority = 0x02;					//子优先级1
  	NVIC_InitStructure.NVIC_IRQChannelCmd = ENABLE;								//使能外部中断通道
  	NVIC_Init(&NVIC_InitStructure);  	  //根据NVIC_InitStruct中指定的参数初始化外设NVIC寄存器
 
}

 
void EXTI3_IRQHandler(void)
{
    if(COUNT_OUT==1)
    {	  
       drop_count++;
    }
    EXTI_ClearITPendingBit(EXTI_Line3);  //清除EXTI3线路挂起位
}

其中drop_count为液滴滴下数量。

定时器3的初始化及中断服务函数如下:

uint16_t drop_count_speed = 0;

//通用定时器中断初始化
//这里时钟选择为APB1的2倍,而APB1为36M
//arr:自动重装值。
//psc:时钟预分频数
//这里使用的是定时器3!
void TIM3_Int_Init(u16 arr,u16 psc)
{
    TIM_TimeBaseInitTypeDef  TIM_TimeBaseStructure;
	NVIC_InitTypeDef NVIC_InitStructure;

	RCC_APB1PeriphClockCmd(RCC_APB1Periph_TIM3, ENABLE); //时钟使能

	TIM_TimeBaseStructure.TIM_Period = arr; //设置在下一个更新事件装入活动的自动重装载寄存器周期的值	 
	TIM_TimeBaseStructure.TIM_Prescaler =psc; //设置用来作为TIMx时钟频率除数的预分频值  
	TIM_TimeBaseStructure.TIM_ClockDivision = 0; //设置时钟分割:TDTS = Tck_tim
	TIM_TimeBaseStructure.TIM_CounterMode = TIM_CounterMode_Up;  //TIM向上计数模式
	TIM_TimeBaseInit(TIM3, &TIM_TimeBaseStructure); //根据TIM_TimeBaseInitStruct中指定的参数初始化TIMx的时间基数单位
 
	TIM_ITConfig(  //使能或者失能指定的TIM中断
		TIM3, //TIM3
		TIM_IT_Update ,
		ENABLE  //使能
		);
	NVIC_InitStructure.NVIC_IRQChannel = TIM3_IRQn;  //TIM3中断
	NVIC_InitStructure.NVIC_IRQChannelPreemptionPriority = 3;  //先占优先级0级
	NVIC_InitStructure.NVIC_IRQChannelSubPriority = 3;  //从优先级3级
	NVIC_InitStructure.NVIC_IRQChannelCmd = ENABLE; //IRQ通道被使能
	NVIC_Init(&NVIC_InitStructure);  //根据NVIC_InitStruct中指定的参数初始化外设NVIC寄存器

	TIM_Cmd(TIM3, ENABLE);  //使能TIMx外设
							 
}


void TIM3_IRQHandler(void)
{
    static uint16_t last_drop_count = 0;
	if(TIM_GetITStatus(TIM3,TIM_IT_Update) != RESET)
	{
		drop_count_speed = drop_count-last_drop_count;
        last_drop_count = drop_count;
	}
	TIM_ClearITPendingBit(TIM3,TIM_IT_Update);
}

这里的drop_count_speed就是液滴每秒的滴下的数量,也就是滴速,单位滴/s。

4.湿度检测模块软件设计

湿度的采用ADC来检测。

stm32的ADC是12位ADC,stm32f103c8t6一共有三个ADC,每个ADC最多有18个通道,其最大转换速率可达到1Mhz。本设计中使用的ADC1的通道八进行音频音调高低信号的采集。在初始化任何外设之前,都需要先初始化其对应的外设时钟,然后再设置对应的ADC通道、设置ADC采样速率转换方式等。其具体代码如下:

void  Adc_Init(void)
{ 	
	ADC_InitTypeDef ADC_InitStructure; 
	GPIO_InitTypeDef GPIO_InitStructure;

	RCC_APB2PeriphClockCmd(RCC_APB2Periph_GPIOB |RCC_APB2Periph_ADC1	, ENABLE );	  //使能ADC1通道时钟


	RCC_ADCCLKConfig(RCC_PCLK2_Div6);   //设置ADC分频因子6 72M/6=12,ADC最大时间不能超过14M

	//PB0 作为模拟通道输入引脚                         
	GPIO_InitStructure.GPIO_Pin = GPIO_Pin_0;
	GPIO_InitStructure.GPIO_Mode = GPIO_Mode_AIN;		//模拟输入引脚
	GPIO_Init(GPIOB, &GPIO_InitStructure);	

	ADC_DeInit(ADC1);  //复位ADC1 

	ADC_InitStructure.ADC_Mode = ADC_Mode_Independent;	//ADC工作模式:ADC1和ADC2工作在独立模式
	ADC_InitStructure.ADC_ScanConvMode = DISABLE;	//模数转换工作在单通道模式
	ADC_InitStructure.ADC_ContinuousConvMode = DISABLE;	//模数转换工作在单次转换模式
	ADC_InitStructure.ADC_ExternalTrigConv = ADC_ExternalTrigConv_None;	//转换由软件而不是外部触发启动
	ADC_InitStructure.ADC_DataAlign = ADC_DataAlign_Right;	//ADC数据右对齐
	ADC_InitStructure.ADC_NbrOfChannel = 1;	//顺序进行规则转换的ADC通道的数目
	ADC_Init(ADC1, &ADC_InitStructure);	//根据ADC_InitStruct中指定的参数初始化外设ADCx的寄存器   
  
	ADC_Cmd(ADC1, ENABLE);	//使能指定的ADC1
	
	ADC_ResetCalibration(ADC1);	//使能复位校准  
	 
	while(ADC_GetResetCalibrationStatus(ADC1));	//等待复位校准结束
	
	ADC_StartCalibration(ADC1);	 //开启AD校准
 
	while(ADC_GetCalibrationStatus(ADC1));	 //等待校准结束
}				  

初始化完成之后,在后续的代码中就可以使用PB0开始测量工作了。为了避免信号的干扰,使测量的数据更加准确,这里采用多次测量取平均值的方式。具体代码如下:

u16 Get_Adc(u8 ch)   
{
  	//设置指定ADC的规则组通道,一个序列,采样时间
	ADC_RegularChannelConfig(ADC1, ch, 1, ADC_SampleTime_239Cycles5 );	//ADC1,ADC通道,采样时间为239.5周期	  			    
  
	ADC_SoftwareStartConvCmd(ADC1, ENABLE);		//使能指定的ADC1的软件转换启动功能	
	 
	while(!ADC_GetFlagStatus(ADC1, ADC_FLAG_EOC ));//等待转换结束
 
	return ADC_GetConversionValue(ADC1);	//返回最近一次ADC1规则组的转换结果
}
 
u16 Get_Adc_Average(u8 ch,u8 times)
{
	u32 temp_val=0;
	u8 t;
	for(t=0;t<times;t++)
	{
		temp_val+=Get_Adc(ch);
		delay_ms(5);
	}
	return temp_val/times;
} 	 

比如,我现在想测量PB0这个通道的ADC值20次,代码可以这么写:

adc_value = Get_Adc_Average(ADC_Channel_8,  20); 

四、实物展示

五、完整原理图

原理图如下:

PCB图如下:

六、完整代码



版权声明:本文为LH_SMD原创文章,遵循 CC 4.0 BY-SA 版权协议,转载请附上原文出处链接和本声明。