从事自动驾驶相关工作两年多以来,控制模块是我比较陌生的,最近这段时间刚好有时间学习一下这个模块具体的工作原理。
    
     1.简介
    
   
汽车控制如同每个人驾驶自己车辆一样,当你熟悉前方道路的时候你如何去控制你的车辆?显然,如果你不是专业的选手的话,你无法做到一步到位的控制,你需要一边观察车辆相对于你想要开的路线的相对偏差,一边调整你的方向盘的角度和油门踏板的力度,这种基于环境反馈的控制我们称为 反馈控制 。反馈控制是现代控制理论的基础,这是反馈控制的一般思路:
     
   
我们希望我们控制的对象(无人车)能够按照我们希望(规划好)的路径行驶,我们会将环境当前给我们的反馈(我们当前的位置)和参考线进行比较,得到我们当前偏离参考线的距离(误差),基于这个误差,我们设计一定的算法来产生输出信号,使得这个误差不断的变小,这样的过程就是反馈控制的一般过程。那么我们如何基于这个误差来产生控制指令呢?我们最直观的感觉就是要让误差在我们的控制下逐渐变小直到为0:
     
   
    控制是驱使车辆前行的策略。对于汽车而言,最基本的控制输入为转向、加速和制动。通常,控制器使用一系列路径点来接收轨迹。控制器的任务是使用控制输入让车辆通过这些路径点。
    
    首先,控制器必须准确,这意味着它应避免偏离目标轨迹。这对于安全来说,尤为重要。即使路面潮湿或者道路比较陡峭,控制器任需要准确地执行轨迹。其次,控制策略对汽车应该具备可行性。例如,如果你的汽车向北行驶,而你希望它立即向东转。你可以在游戏中做到这一点,但在现实中无法实现。最后,需要考虑的是平稳度。舒适的驾驶非常重要。如果车辆行驶得不规律,那乘客永远不会想再次乘坐它了。要使控制顺利进行,驱动必须是连续的。这意味着你应避免突然转向、加速或制动。
    
    总之,我们的目标是使用可行的控制输入,最大限度地降低与目标轨迹的偏差、最大限度地提供乘客的舒适度。有三种可用于实现这些目标的控制策略:比例积分微分控制(或PID)、线性二次调节器(或LQR)、模型预测控制(或MPC)。
   
    
     2.控制流程
    
   
    控制器预计有两种输入:目标轨迹(规划模块的输出)与车辆状态(定位模块、方向盘转角传感器、CAN车速)。目标轨迹来自规划模块,在每个轨迹点,规划模块指定一个位置和参考速度。在每个时间戳都对轨迹进行更新。我们还需要了解车辆状态,车辆状态包括:通过本地化模块来计算的车辆位置、从车辆内部传感器获取的数据(如速度、转向和加速度)。我们使用这两个输入来计算目标轨迹与实际行进轨迹之间的偏差。
    
    控制器的输出是控制输入(转向、加速和制动)的值。当偏离目标轨迹时,我们希望采取行动来纠正这种偏差。对于普通汽车,我们使用方向盘控制行驶方向(即转向)、使用油门加速、使用刹车减速(即制动)。这也是无人驾驶汽车所做的。一旦将这三个值传递给车辆,汽车实际上已经开始无人驾驶了。之后将介绍不同的控制算法,如何计算这三个输出-转向、加速和制动。
   
    
     3.PID控制
    
   
PID控制器是根据偏差估计计算值(例如方向盘角度)的算法。偏差是指计划的行车轨迹与实际的轨迹之间的差异。PID控制器是世界上最简单和最常见的控制器。PID就是指 比例(proportion)、积分(integral)、导数(derivative),这三项表示我们如何使用我们的误差来产生控制指令,整个流程如下:
     
   
首先是根据反馈和参考值求出误差,这里的误差根据具体的情况可以是各种度量,比如说控制车辆按照指定的路径形式,那么就是车辆当前位置和参考线的距离,控制车辆的速度在设定的值,那么就是当前速度和设定速度的差值,求出误差以后,再根据误差求比例,积分和微分三项,其中 Kp , Ki , 和 Kd 是三项的系数,它们决定着这三项对最后输出的影响的比重。将 P,I,D三项求和作为最后的输出信号。我们分别讨论这三项的意义。
P控制
考虑一个简单的情况,假设我们希望无人车按照图中绿线行驶,但是我们的车在如图所示的位置:
     
   
那么我们要转多少度角呢?如果都按照固定的角度转(如下图),那么车的轨迹将如图中所示:
     
   
那么显然坐这样的车是不舒服的。一个直观的解决方法就是使用比例控制。如图所示,当偏差大的时候,我们偏转更多的角度,当偏差小的时候,则偏转小一点。
     
   
    那么这就是P control(比例控制)这里我们使用 CTE(Cross Track Error) 作为偏差度量 ,CTE就是我们到参考线的距离。那么这个时候转角就变成了:steering angle=Kp⋅e(t)
    
    其中的 e(t) 就是在t时刻的CTE,在P控制中系数 Kp会直接影响到实际的控制效果,在合理的数值范围内 Kp越大控制的效果越好(越快速的回到参考线附近),但是,当本身位置和参考线相距很远且 Kp系数较大的时候,就会出现车辆失去控制的情况:
   
     
   
所以说,如果 Kp参数设计合理的话,P控制要比固定控制要更好,但是还是不能控制的很好,因为P控制的车辆容易0值的影响,如图所示:
     
   
此时车辆虽然在参考线上,但是并不是我们希望的状态(它在下一刻就会偏离),但是对于P控制而言,这是理想状态,此时控制转角为0,因此,P控制会一次又一次的超过参考线(overshot),为了矫正这种overshot,我们需要考虑一个额外的误差项——CTE变化率。
PD控制
    CTE的变化率描述了我们的无人车向着参考线方向移动的有多快,如果我们的无人车一直都完美的在参考线上运动的话,那么我们的CTE变化率就为0。那么这一项(描述误差的变化率)就可以用导数来表示,那么,现在我们的控制输出就变成了比例项和导数项求和的形式:steering angle=Kp⋅e+Kdd e(t)dt
    
    其中的 Kd就是导数项的系数,它的大小决定了CTE变化率对于反馈控制的影响。此时我们的控制叫做PD控制,在PD控制中,我们有两个系数需要调整,直观上来看,增大 P系数将会增大无人车向着参考线方向运动的倾向;增大 D系数将会增大无人车快速向参考线方向的运动的“抵抗力”从而使得向参考线方向的运动变得更加平滑。使用过大的 P系数,过小的 D系数的系统我们称之为 欠阻尼的(underdamped),这种情况的无人车将沿着参考线震荡前进,反之,如果P系数过小,D系数过大,那么我们称之为 过阻尼的(overdamped),这将使得无人车要较长的时间才能纠正其误差。合适地选择 P,D参数可以使无人车能快速回到参考线上的同时很好的维持在参考线上运动。
    
    PD控制似乎已经能够胜任良好的反馈控制了,但其实还不够,PD控制器可以保证正常的控制的需求,但是当环境存在扰动的时候,比如说下面这种情况:
   
     
   
车在受力发生轻微偏移以后,由于PD控制中下 P项倾向于向参考线方向运动,而 D项则尝试抵消这种倾向,造成无人车始终都无法沿着参考线运动,这个问题叫做 steady state error 为了解决这个问题,我们再引入一项—— 积分项。
PID控制
    我们将积分项也就如到我们的控制输出函数中,这个时候,无人车的转角就可以表示为:
    
    steering angle=Kp⋅e+Kdd e(t)dt+Ki∫0te(t)dt
    
    其中 Ki就是积分项系数,积分项在我们这个例子中其实很好理解,本质就是车的实际路线到参考线的图形的面积,加入积分项以后,控制函数会尽可能使车辆路线的积分尽可能小(也就是使车辆路线和实际运动参考线之间形成的形状的面积尽可能小),那么也就避免了steady state这种情况了。
    
    同样的,这里的积分项系数的大小也会影响我们整个控制系统的稳定性,过大的Ki会使控制系统“震荡”地运行,过小的 Ki又会使控制的车辆在遇到扰动以后(处于steady state)要很久才能回到参考线上,这在某些情况下势必会使车辆处于一个危险的境况。
    
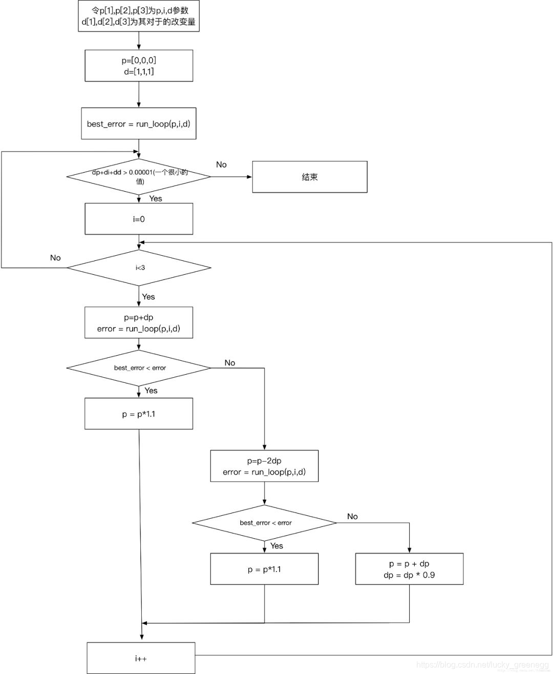
    PID控制就是由这三项共同决定的,还有其他应用于无人驾驶汽车的高级控制算法,但是他们都和我们介绍的PID控制的原理相似。我们发现其实PID实现确实不难,但是三个系数的选择却很难,我们可以在我们的控制循环中通过一定的算法不断尝试,下面我提供给大家一种寻找参数的算法:
   
     
   
 
